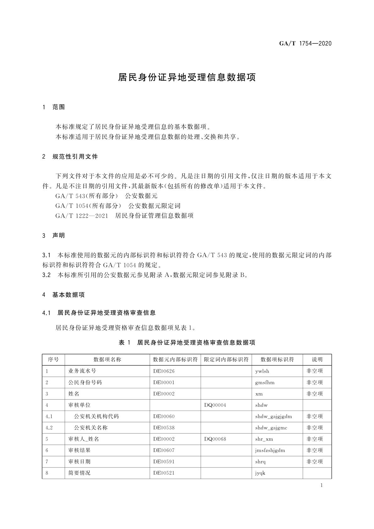
GA/T 1754-2020 居民身份证异地受理信息数据项
GA/T 1754-2020 Data items of Resident Identity Card transregional acceptance information
行业标准
中文简体
现行
页数:16页
|
格式:PDF
基本信息
标准号
GA/T 1754-2020
相关服务
仅限个人学习交流使用
标准类型
行业标准
标准状态
现行
中国标准分类号(CCS)
A90 居民身份证异地受理信息数据项
国际标准分类号(ICS)
35.020
发布日期
2020-12-31
实施日期
2021-02-01
发布单位/组织
中华人民共和国公安部
归口单位
公安部计算机与信息处理标准化技术委员会
适用范围
-
发布历史
-
2021-02
文前页预览
免费预览已结束,剩余部分可下载查看
研制信息
- 起草单位:
- 公安部治安管理局、公安部户政管理研究中心、航天信息股份有限公司
- 起草人:
- 李文英、王秋爽、赵航、张扬、吴悠、张鹏、时盛男、郭景玉
- 出版信息:
- 页数:16页 | 字数:20 千字 | 开本: 大16开
推荐标准
- GB/T 43845-2024 基于扫描氮-空位探针的微弱静磁场成像测量方法 2024-04-25
- GB/T 538-2018 工业硼酸 2018-06-07
- GB 14048.8-1998 低压开关设备和控制设备辅助电器 第2部分:铜导体的保护导体接线端子排 1998-12-21
- GB/T 2424.13-2002 电工电子产品环境试验 第2部分:试验方法 温度变化试验导则 2002-06-13
- GB/T 32390-2015 信息技术 哈萨克文常用术语 2015-12-31
- GB 9706.39-2008 医用电气设备 第2-39部分:腹膜透析 设备的安全专用要求 2008-12-31
- GB/T 16268-1996 家用电冰箱包装 1996-03-12
- GB/T 38379-2019 新闻出版 知识服务 知识单元描述 2019-12-31
- GB/T 33460-2025 报废机动车拆解指导手册编制规范 2025-10-05
- CB/T 1001-1992 船用变压器 1992-03-07
相似标准推荐
更多>- 1 GB/T 29265.202-2012 信息技术 信息设备资源共享协同服务 第202部分:通用控制基础协议
- 2 GB/T 11091-2014 电缆用铜带
- 3 GB/T 14986.2-2025 软磁合金 第2部分:铁镍合金
- 4 GB/T 17313-1998 袋成型-充填-封口机
- 5 GB/T 1217-2004 公法线千分尺
- 6 GB 12676-1999 汽车制动系统 结构、性能和试验方法
- 7 XB/T 612.3-2013 钕铁硼废料化学分析方法 第3部分:硼、钴、铝、铜、铬、镍、锰、钛、钙、镁含量的测定 电感耦合等离子体原子发射光谱法
- 8 GB/T 33622-2017 软质泡沫聚合材料 低温柔性试验方法
- 9 GB/T 18336.3-2008 信息技术 安全技术 信息技术安全性评估准则 第3部分:安全保证要求
- 10 HY/T 0461-2024 海岸带生态系统减灾功能评估技术导则 砂质海岸

关闭预览
