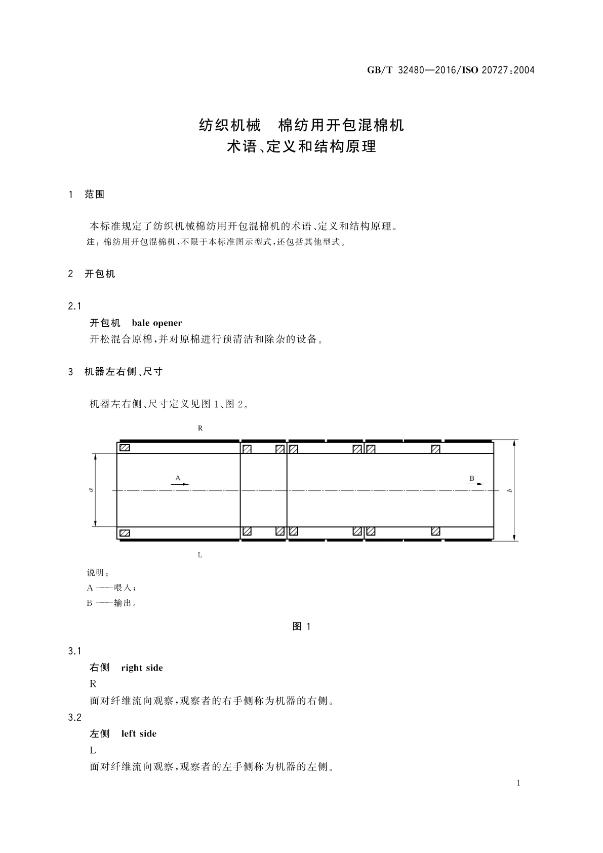
GB/T 32480-2016 纺织机械 棉纺用开包混棉机 术语、定义和结构原理
GB/T 32480-2016 Textile machinery—Mixing bale openers for cotton spinning—Vocabulary and principles of construction
国家标准
中文简体
现行
页数:12页
|
格式:PDF
基本信息
标准号
GB/T 32480-2016
相关服务
仅限个人学习交流使用
标准类型
国家标准
标准状态
现行
中国标准分类号(CCS)
W93 纺织机械 棉纺用开包混棉机 术语、定义和结构原理
国际标准分类号(ICS)
59.120.10
发布日期
2016-02-24
实施日期
2016-09-01
发布单位/组织
中华人民共和国国家质量监督检验检疫总局、中国国家标准化管理委员会
归口单位
全国纺织机械与附件标准化技术委员会(SAC/TC 215)
适用范围
-
发布历史
-
2016-09
文前页预览
免费预览已结束,剩余部分可下载查看
研制信息
- 起草单位:
- 青岛宏大纺织机械有限责任公司、国家纺织机械质量监督检验中心、青岛东佳纺机(集团)有限公司、卓郎(金坛)纺织机械有限公司、常熟市伟成非织造成套设备有限公司、常熟市飞龙无纺机械有限公司、江苏迎阳无纺机械有限公司、太仓市万龙非织造工程有限公司、郑州宏大新型纺机有限责任公司
- 起草人:
- 赵云波、尤薇娜、邢怀祥、盛意平、王利君、韩一斌、杨效慧、范立元、范臻、纪合聚
- 出版信息:
- 页数:12页 | 字数:10 千字 | 开本: 大16开
推荐标准
- GB/T 22628-2008 摩托车轮胎滚动周长试验方法 2008-12-23
- GB/T 31723.411-2018 金属通信电缆试验方法 第4-11部分:电磁兼容 跳线、同轴电缆组件、接连接器电缆的耦合衰减或屏蔽衰减 吸收钳法 2018-09-17
- GB/T 8719-2009 炭素材料及其制品的包装、标志、储存、运输和质量证明书的一般规定 2009-07-08
- GB/T 17981-2007 空气调节系统经济运行 2007-12-21
- GB/T 9649.32-2009 地质矿产术语分类代码 第32部分:固体矿产普查与勘探 2009-10-15
- GB/T 783-2023 起重机械 基本参数系列 2023-11-27
- GB/T 19919-2005 小艇 窗、舷窗、舱口盖、风暴盖和门 强度和密封性要求 2005-09-14
- GB/T 26320-2010 国际货运代理信息交换规范 2011-01-14
- GB 1886.142-2015 食品安全国家标准 食品添加剂 α-紫罗兰酮 2015-09-22
- GB/T 39767-2021 人类生物样本管理规范 2021-03-09
相似标准推荐
更多>- 1 GB/T 14171-1993 汽车气制动系管路螺纹孔和管接头外螺纹
- 2 GB 16369-1996 医用电子加速器放射卫生防护标准
- 3 GB/T 30771-2014 日用玻璃陶瓷
- 4 GB/T 15596-1995 塑料暴露于玻璃下日光或自然气候或人工光后颜色和性能变化的测定
- 5 GA/T 1343-2016 防暴升降式阻车路障
- 6 MT 523-1995 防爆低能γ-γ组合测井仪
- 7 GB/T 4369-2007 锂
- 8 GB 31222-2014 气象探测环境保护规范 高空气象观测站
- 9 GB/T 42749.4-2023 信息技术 IT赋能服务业务过程外包(ITES-BPO)生存周期过程 第4部分:术语和概念
- 10 GB/T 11201-2002 橡胶中铁含量的测定 原子吸收光谱法

关闭预览
