GB/T 30695-2014 聚氯乙烯、聚氨酯人造革(合成革)材质鉴别方法
GB/T 30695-2014 Identification of polyvinyl chloride and polyurethane imitation leather
国家标准
中文简体
现行
页数:16页
|
格式:PDF
基本信息
标准号
GB/T 30695-2014
相关服务
仅限个人学习交流使用
标准类型
国家标准
标准状态
现行
中国标准分类号(CCS)
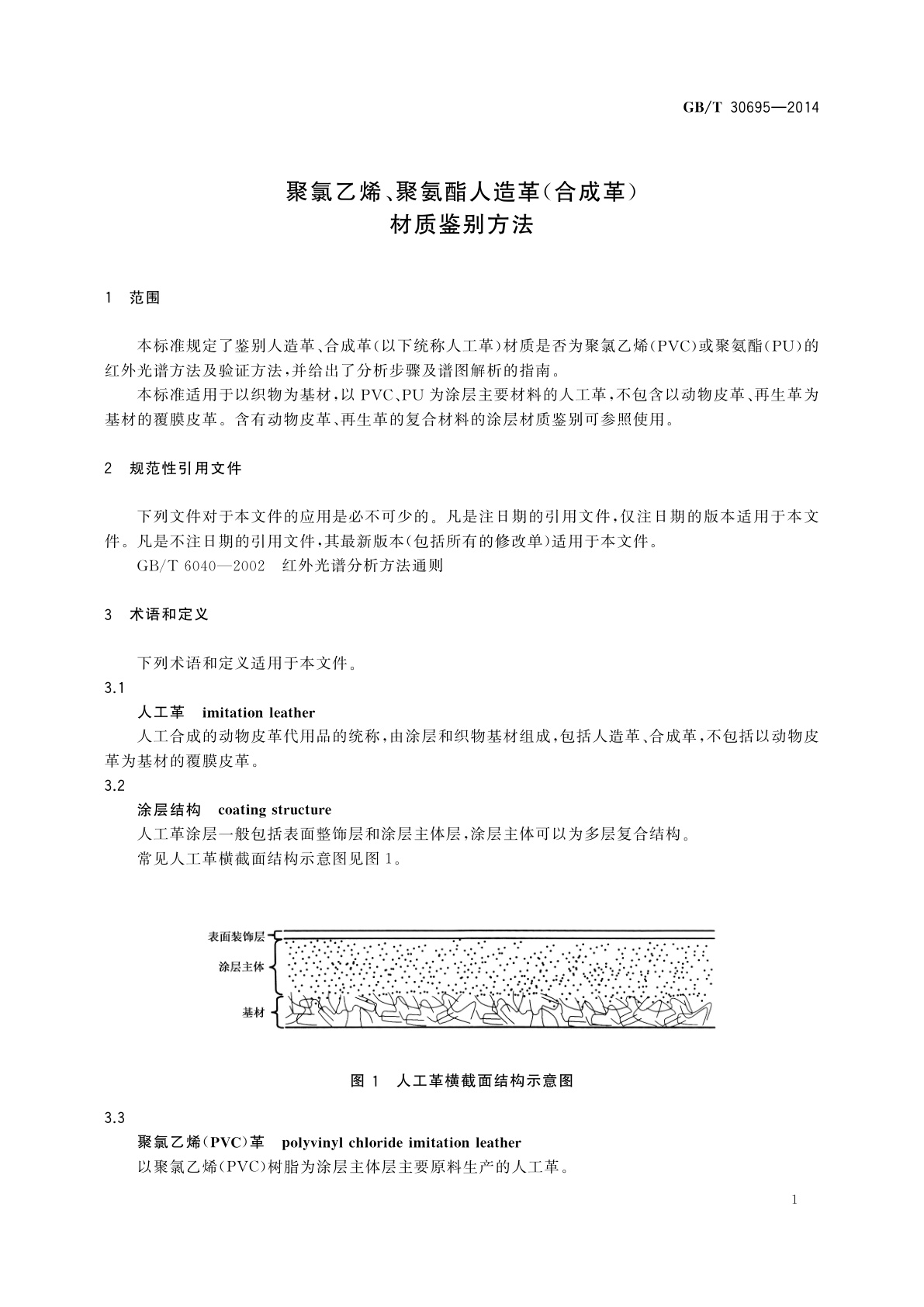
Y20/29 聚氯乙烯、聚氨酯人造革(合成革)材质鉴别方法
国际标准分类号(ICS)
59.080.40
发布日期
2014-12-31
实施日期
2015-03-02
发布单位/组织
中华人民共和国国家质量监督检验检疫总局、中国国家标准化管理委员会
归口单位
全国质量监管重点产品检验方法标准化技术委员会(SAC/TC 374)
适用范围
-
发布历史
-
2015-03
文前页预览
免费预览已结束,剩余部分可下载查看
研制信息
- 起草单位:
- 广州质量监督检测研究院、辽宁出入境检验检疫局检验检疫技术中心、广东天安新材料股份有限公司、国家皮革质量监督检验中心(浙江)、国家皮革制品质量监督检验中心(广州)
- 起草人:
- 吴玉銮、孙世彧、刘名扬、段晓霞、黄仕明、黄新霞、吴启超、丰俊湘
- 出版信息:
- 页数:16页 | 字数:22 千字 | 开本: 大16开
推荐标准
- JJF 2287-2025 测量水池声学特性校准规范(相关函数法) 2025-09-08
- GB/T 14896.3-2009 特种加工机床 术语 第3部分:电解加工机床 2009-04-02
- SB/T 10896-2012 结构木材 加压法阻燃处理 2013-01-04
- YS/T 227.10-2010 碲化学分析方法 第10部分:砷量的测定 氢化物发生-原子荧光光谱法 2010-11-22
- GB/T 38280-2019 电缆管理系统 超重荷型刚性电气导管电缆装置用导管配件和附件的规范 2019-12-10
- GB/T 38536-2020 热水热力网热力站设备技术条件 2020-03-06
- GB/T 7400.1-1987 广播电视名词术语 通用部分 1987-03-12
- GB/T 7901-2018 黑胡椒 2018-02-06
- GB/T 21445.2-2008 石油天然气工业 海底生产系统的设计和操作 第2部分:用于海底和海上的挠性管系统 2008-02-13
- GB/T 21439-2008 草原健康状况评价 2008-02-01
相似标准推荐
更多>- 1 GB/T 4863-2008 机械制造工艺基本术语
- 2 GB/T 37047-2018 基于雷电定位系统(LLS)的地闪密度 总则
- 3 GB/T 31461-2015 火力发电机组快速减负荷控制技术导则
- 4 GB/T 6767-1986 水中铯-137放射化学分析方法
- 5 GB/T 20000.5-2004 标准化工作指南 第5部分:产品标准中涉及环境的内容
- 6 GB/T 10360-1989 油料饼粕扦样法
- 7 GB/T 2688-2012 滑动轴承 粉末冶金轴承技术条件
- 8 GB/Z 44938.1-2024 机械电气安全 第1部分:用于保护人员安全的传感器
- 9 GB/T 9386-2008 计算机软件测试文档编制规范
- 10 GB/T 3304-1991 中国各民族名称的罗马字母拼写法和代码

关闭预览
