GB/T 29831.1-2013 系统与软件功能性 第1部分:指标体系
GB/T 29831.1-2013 Functionality of system and software—Part 1:Indicator system
国家标准
中文简体
现行
页数:12页
|
格式:PDF
基本信息
标准号
GB/T 29831.1-2013
相关服务
仅限个人学习交流使用
标准类型
国家标准
标准状态
现行
中国标准分类号(CCS)
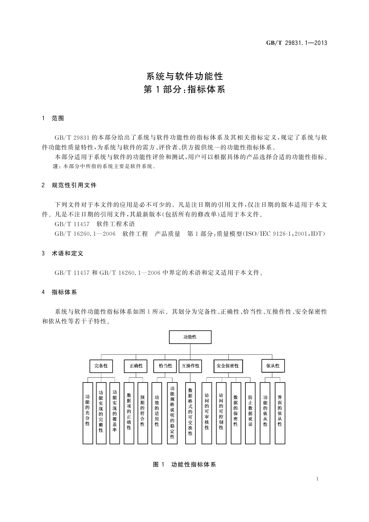
L77 系统与软件功能性 第1部分:指标体系
国际标准分类号(ICS)
35.080
发布日期
2013-11-12
实施日期
2014-02-01
发布单位/组织
中华人民共和国国家质量监督检验检疫总局、中国国家标准化管理委员会
归口单位
全国信息技术标准化技术委员会(SAC/TC 28)
适用范围
-
发布历史
-
2014-02
文前页预览
免费预览已结束,剩余部分可下载查看
研制信息
- 起草单位:
- 上海计算机软件技术开发中心、中国电子技术标准化研究院、上海市软件评测中心有限公司、深圳市中安测标准技术有限公司、珠海力准电子科技有限公司、北京邮电大学、上海浦东软件平台有限公司、上海宝信软件股份有限公司、广东软件评测中心、上海鲁齐信息科技有限公司、广州广软信息系统管理咨询有限公司
- 起草人:
- 丁志刚、黄毅、蔡立志、张毅、周清云、黄慧颖、黄万民、孟艳、刘新、袁肃荣、蔡伟杰、牛树国、王蕾、张旸旸、袁玉宇、李家宏、张露莹、祁春鹂、胡兵、胡劲华、叶雪梅、郭庆、许彦淳、郭龙祥
- 出版信息:
- 页数:12页 | 字数:12 千字 | 开本: 大16开
推荐标准
- GB 1886.350-2021 食品安全国家标准 食品添加剂 氧化亚氮 2021-09-07
- GB/T 36101-2018 LED显示屏干扰光评价要求 2018-03-15
- GB/T 17894-1999 集装箱自动识别 1999-11-01
- GB/T 43419.1-2023 稻田重金属治理 第1部分:总则 2023-11-27
- GB/T 18806-2002 电阻应变式压力传感器总规范 2002-08-09
- GB/T 10944.1-2013 自动换刀7∶24圆锥工具柄 第1部分:A、AD、AF、U、UD和UF型柄的尺寸和标记 2013-12-31
- GB/T 16508.6-2022 锅壳锅炉 第6部分:燃烧系统 2022-07-11
- GB/T 23418-2009 航空货运及地面设备 术语 2009-03-23
- GB/T 12546-1990 汽车隔热通风试验方法 1990-12-12
- GB/T 35405-2017 基于ebXML的运力预订和应答 2017-12-29
相似标准推荐
更多>- 1 NB/T 11447-2023 矿用生命探测仪
- 2 GB/T 30109-2013 交流损耗测量 液氦温度下横向交变磁场中圆形截面超导线总交流损耗的探测线圈测量法
- 3 GB/T 39482.1-2023 涂漆和未涂漆金属试样的电化学阻抗谱(EIS) 第1部分:术语和定义
- 4 RB/T 103-2013 能源管理体系 钢铁企业认证要求
- 5 GB/T 24631.2-2024 产品几何技术规范(GPS) 直线度 第2部分:规范操作集
- 6 GB/T 19472.1-2004 埋地用聚乙烯(PE)结构壁管道系统 第1部分:聚乙烯双壁波纹管材
- 7 GB/T 15515-1995 光功率计技术条件
- 8 GB 26572-2025 电器电子产品有害物质限制使用要求
- 9 LY/T 2392-2014 饰面用浸渍胶膜纸生产综合能耗
- 10 GB/T 5750.2-2023 生活饮用水标准检验方法 第2部分:水样的采集与保存

关闭预览
