GB/T 29483-2013 机械电气安全 检测人体存在的保护设备应用
GB/T 29483-2013 Electrical safety of machinery—Application of protective equipment to detect the presence of persons
国家标准
中文简体
现行
页数:88页
|
格式:PDF
基本信息
标准号
GB/T 29483-2013
相关服务
仅限个人学习交流使用
标准类型
国家标准
标准状态
现行
中国标准分类号(CCS)
J09 机械电气安全 检测人体存在的保护设备应用
国际标准分类号(ICS)
13.110
发布日期
2013-02-07
实施日期
2013-07-01
发布单位/组织
中华人民共和国国家质量监督检验检疫总局、中国国家标准化管理委员会
归口单位
全国工业机械电气系统标准化技术委员会(SAC/TC 231)
适用范围
-
发布历史
-
2013-07
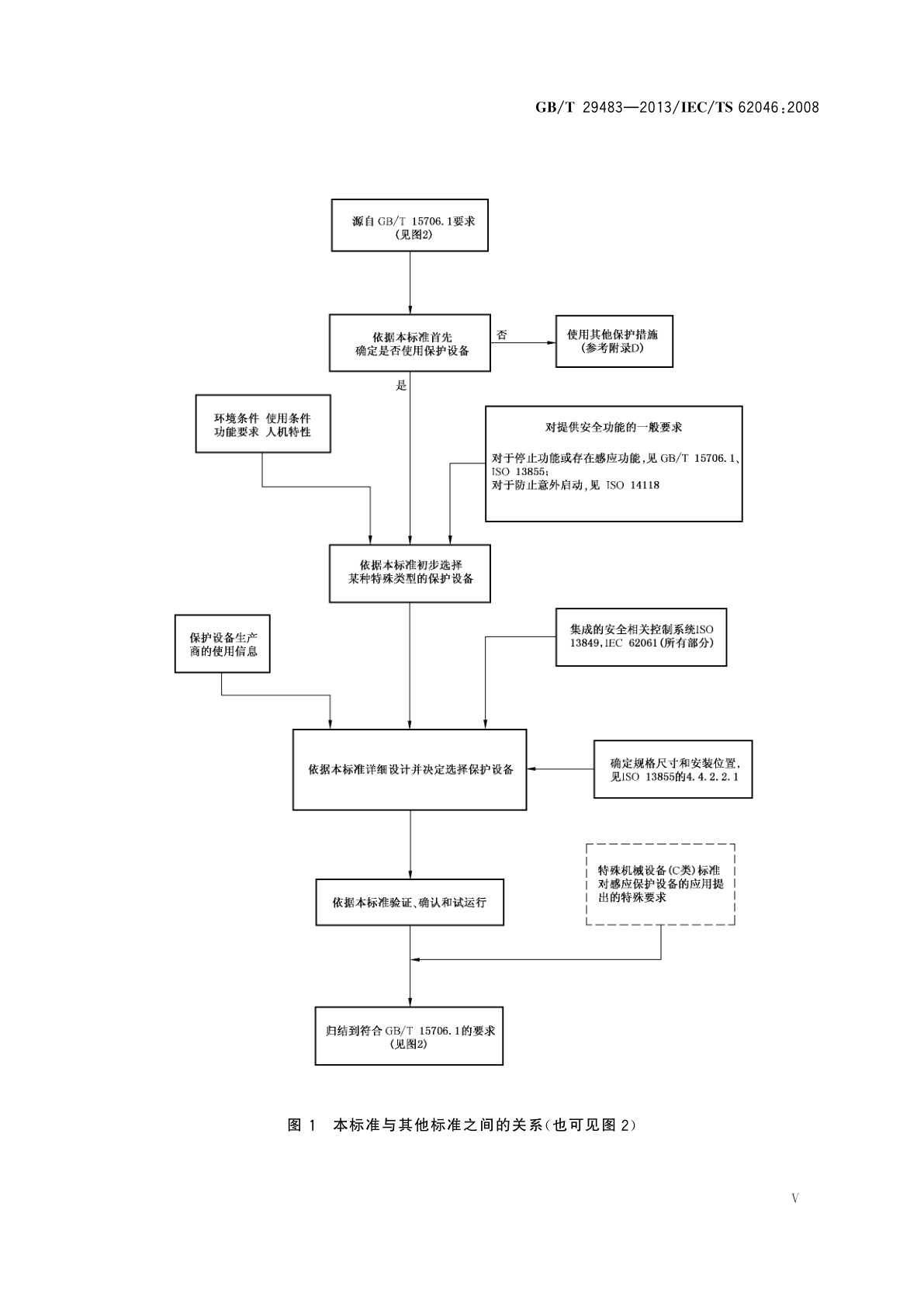
文前页预览
免费预览已结束,剩余部分可下载查看
研制信息
- 起草单位:
- 深圳市华测检测有限公司、济宁科力光电产业有限责任公司、北京机床研究所、北京凯恩帝数控技术有限责任公司、中国科学院沈阳计算技术研究所有限公司、杭州杭机股份有限公司、浙江凯达机床股份有限公司
- 起草人:
- 郭冰、于俊贤、黄祖广、黄麟、尹震宇、陈建明、何宇军、李波、孙华山
- 出版信息:
- 页数:88页 | 字数:166 千字 | 开本: 大16开
推荐标准
- GB/T 34247.1-2017 异丁烯-异戊二烯橡胶(IIR)不饱和度的测定 第1部分:碘量法 2017-09-07
- GB 16174.1-2024 手术植入物 有源植入式医疗器械 第1部分:安全、标记和制造商所提供信息的通用要求 2024-08-23
- GB/T 2667-2008 衬衫规格 2008-06-18
- GB/T 21956.3-2008 农林窄轮距轮式拖拉机防护装置强度试验方法和验收条件 第3部分:后置式静态试验方法 2008-06-03
- GB/T 27341-2009 危害分析与关键控制点(HACCP)体系 食品生产企业通用要求 2009-02-17
- GB/T 26958.20-2025 产品几何技术规范(GPS) 滤波 第20部分:线性轮廓滤波器:基本概念 2025-05-30
- GB/T 4295-1993 碳化钨粉 1993-03-20
- GB/T 8220.1-1998 铋化学分析方法 双乙醛草酰二腙分光光度法测定铜量 1998-08-19
- CJ/T 496-2016 垃圾专用集装箱 2016-08-08
- GB/Z 6113.3-2019 无线电骚扰和抗扰度测量设备和测量方法规范 第3部分:无线电骚扰和抗扰度测量技术报告 2019-08-30
相似标准推荐
更多>- 1 GB/T 13747.3-2020 锆及锆合金化学分析方法 第3部分:镍量的测定 丁二酮肟分光光度法和电感耦合等离子体原子发射光谱法
- 2 GB/T 3832.1-2004 拉刀柄部 第1部分:矩形柄
- 3 YY/T 0988.1-2016 外科植入物涂层 第1部分:钴-28铬-6钼粉末
- 4 GB/T 4702.1-1997 金属铬化学分析方法 硫酸亚铁铵容量法测定铬量
- 5 GB/T 32753-2016 苎麻精干麻硬条(并丝)率试验方法
- 6 DZ/T 0253.2-2014 生态地球化学评价动植物样品分析方法 第2部分:硒量的测定 原子荧光光谱法
- 7 HY/T 0385-2023 警戒潮位现场标志物设置规范
- 8 GB/T 31001-2014 高清晰度数字电视主观评价用测试图像
- 9 YC/T 596-2023 打叶复烤 细支卷烟原料 片烟质量要求
- 10 YC 002-1990 YS 14 型滚刀式烟叶切丝机 YS 44 型滚刀式烟梗切丝机

关闭预览
