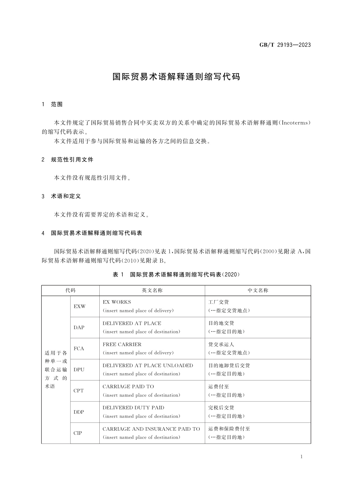
GB/T 29193-2023 国际贸易术语解释通则缩写代码
GB/T 29193-2023 Abbreviation code for Incoterms
国家标准
中文简体
现行
页数:12页
|
格式:PDF
基本信息
标准号
GB/T 29193-2023
相关服务
仅限个人学习交流使用
标准类型
国家标准
标准状态
现行
中国标准分类号(CCS)
A22 国际贸易术语解释通则缩写代码
国际标准分类号(ICS)
01.040.01
发布日期
2023-08-06
实施日期
2023-12-01
发布单位/组织
国家市场监督管理总局、国家标准化管理委员会
归口单位
全国电子业务标准化技术委员会(SAC/TC 83)
适用范围
-
发布历史
-
2013-06
-
2023-12
文前页预览
免费预览已结束,剩余部分可下载查看
研制信息
- 起草单位:
- 中国标准化研究院、国家口岸管理办公室、中国电子口岸数据中心、北方工业大学、中国国际贸易促进委员会商业行业委员会、中贸促信息技术有限责任公司、葛洲坝集团供应链管理有限公司、北京首都国际机场临空经济区管理委员会
- 起草人:
- 张荫芬、史运涛、仲伟玲、熊涛、姚歆、陈楠、姜德华、郑杰、刘昕琪
- 出版信息:
- 页数:12页 | 字数:17 千字 | 开本: 大16开
推荐标准
- GB/T 15113-2017 调度绞车 2017-07-12
- GB/T 23833-2022 商品条码 资产编码与条码表示 2022-10-12
- GB/T 13264-2008 不合格品百分数的小批计数抽样检验程序及抽样表 2008-07-28
- GB 4789.18-2010 食品安全国家标准 食品微生物学检验 乳与乳制品检验 2010-03-26
- GB/T 35786-2017 机动车电子标识读写设备通用规范 2017-12-29
- GB/T 41373-2022 农村环卫保洁服务规范 2022-03-09
- GB/T 2340-1998 T形线夹 1998-12-14
- GB/T 43244-2023 机关事务信息化建设指南 2023-09-07
- GB 2367-1990 工业亚硝酸钠 1990-12-30
- DZ/T 0122-1994 地质钻孔(井)基本数据文件格式 1994-03-15
相似标准推荐
更多>- 1 GB/T 23565.4-2009 冲模滑动导向钢板模架 第4部分:四导柱模架
- 2 GB/T 6197-2024 人造板机械 单板干燥机
- 3 GB 7406-1987 具有电子枪的电热设备试验方法
- 4 GB/T 41594-2022 城市轨道交通线网综合应急指挥系统技术要求
- 5 GB/T 46201-2025 纤维增强复合材料 单向增强材料Ⅰ型-Ⅱ型混合层间断裂韧性的测定
- 6 GB/T 37434-2019 包装 无障碍设计 一般要求
- 7 GB/T 25749.2-2010 机械安全 空气传播的有害物质排放的评估 第2部分:测量给定污染物排放率的示踪气体法
- 8 GB/T 30790.1-2014 色漆和清漆 防护涂料体系对钢结构的防腐蚀保护 第1部分:总则
- 9 GB/T 15106-2017 刨切单板用原木
- 10 GA/T 2091.1-2023 法庭科学 毛细管电泳试剂耗材 第1部分:分离胶

关闭预览
