GB/T 29028-2012 SWZ型大型整体轴承座十字轴式万向联轴器
GB/T 29028-2012 SWZ large universal coupling with bearing box
国家标准
中文简体
现行
页数:20页
|
格式:PDF
基本信息
标准号
GB/T 29028-2012
相关服务
仅限个人学习交流使用
标准类型
国家标准
标准状态
现行
中国标准分类号(CCS)
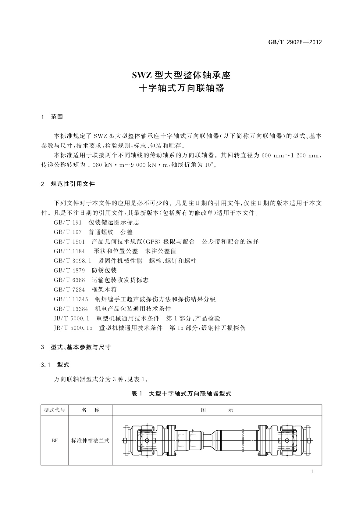
J19 SWZ型大型整体轴承座十字轴式万向联轴器
国际标准分类号(ICS)
21.120.01
发布日期
2012-12-31
实施日期
2013-10-01
发布单位/组织
中华人民共和国国家质量监督检验检疫总局、中国国家标准化管理委员会
归口单位
全国机器轴与附件标准化技术委员会(SAC/TC 109)
适用范围
-
发布历史
-
2013-10
文前页预览
免费预览已结束,剩余部分可下载查看
研制信息
- 起草单位:
- 中国第二重型机械集团公司、中机生产力促进中心、德阳立达基础件有限公司
- 起草人:
- 谭仁万、明翠新、刘学光、蒋阳春、刁永健、邓高见
- 出版信息:
- 页数:20页 | 字数:33 千字 | 开本: 大16开
推荐标准
- GB/T 26481-2011 阀门的逸散性试验 2011-05-12
- GB/T 16516-1996 石英晶体元件 电子元器件质量评定体系规范 第2部分:分规范能力批准 1996-09-09
- GB/T 20418-2011 土方机械 照明、信号和标志灯以及反射器 2011-09-29
- GB/T 19426-2003 蜂蜜、果汁和果酒中304种农药多残留测定方法 气相色谱-质谱和液相色谱-串联质谱法 2003-12-26
- GB/T 28270-2012 智能型阀门电动装置 2012-05-11
- GB/T 35898-2018 条斑紫菜 全浮动筏式栽培技术规范 2018-02-06
- GB/T 18290.5-2015 无焊连接 第5部分:压入式连接一般要求、试验方法和使用导则 2015-12-31
- YY 0131-1993 口服液瓶撕拉铝盖 1993-07-19
- NB/T 11533-2024 煤矿水中氯离子、氟离子、溴离子、硫酸根、硝酸根、亚硝酸根和磷酸根含量的测定 离子色谱法 2024-05-24
- GB/T 15805.2-2008 鱼类检疫方法 第2部分:传染性造血器官坏死病毒(IHNV) 2008-07-31
相似标准推荐
更多>- 1 GB 10769-1997 婴幼儿断奶期辅助食品
- 2 GB/T 32612-2016 纺织品 2-甲氧基乙醇和2-乙氧基乙醇的测定
- 3 GB/T 13960.8-1997 可移式电动工具的安全 第二部分:带水源金刚石锯的专用要求
- 4 YY/T 0087-2004 电泳装置
- 5 GB/T 196-2003 普通螺纹 基本尺寸
- 6 GB/T 275-2015 滚动轴承 配合
- 7 GB/T 44011.1-2024 自然灾害综合风险评估技术规范 第1部分:房屋建筑
- 8 GB/T 3048.7-1994 电线电缆电性能试验方法 耐电痕试验
- 9 GB/T 23561.11-2024 煤和岩石物理力学性质测定方法 第11部分:煤和岩石抗剪强度测定方法
- 10 GB 7667-2003 电子显微镜X射线泄漏剂量

关闭预览
