GB/T 27894.6-2012 天然气 在一定不确定度下用气相色谱法测定组成 第6部分:用三根毛细管色谱柱测定氢、氦、氧、氮、二氧化碳和C1至C8的烃类
GB/T 27894.6-2012 Natural gas—Determination of composition with defined uncertainty by gas chromatography—Part 6:Determination of hydrogen helium oxygen nitrogen carbon dioxide and C1 to C8 hydrocarbons using three capillary columns
国家标准
中文简体
现行
页数:20页
|
格式:PDF
基本信息
标准号
GB/T 27894.6-2012
相关服务
仅限个人学习交流使用
标准类型
国家标准
标准状态
现行
中国标准分类号(CCS)
E24 天然气 在一定不确定度下用气相色谱法测定组成 第6部分:用三根毛细管色谱柱测定氢、氦、氧、氮、二氧化碳和C1至C8的烃类
国际标准分类号(ICS)
75.060
发布日期
2012-12-31
实施日期
2013-07-01
发布单位/组织
中华人民共和国国家质量监督检验检疫总局、中国国家标准化管理委员会
归口单位
全国天然气标准化技术委员会(SAC/TC 244)
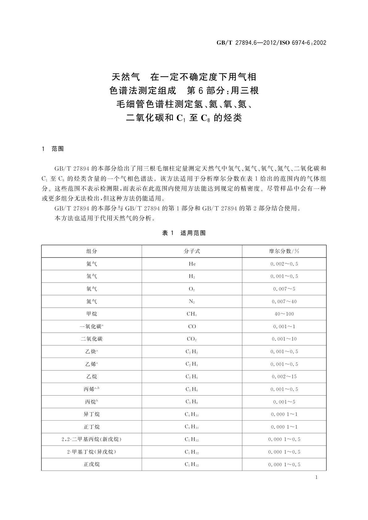
适用范围
-
发布历史
-
2013-07
文前页预览
免费预览已结束,剩余部分可下载查看
研制信息
- 起草单位:
- 中国石油大庆油田工程有限公司、中国石油西南油气田公司天然气研究院
- 起草人:
- 谭为群、李楠、朴健淑、唐蒙、迟永杰
- 出版信息:
- 页数:20页 | 字数:30 千字 | 开本: 大16开
推荐标准
- JJF 1817-2020 核酸分析仪校准规范 2020-01-17
- YS/T 535.1-2009 氟化钠化学分析方法 第1部分:湿存水含量的测定 重量法 2009-12-04
- GB/T 22919.9-2024 水产配合饲料 第9部分:大口黑鲈配合饲料 2024-03-15
- GB/T 25837-2010 核电厂安全壳电气贯穿件的质量鉴定 2010-12-23
- GB/T 7962.20-1987 无色光学玻璃测试方法 密度测试方法 1987-05-25
- GB/T 21709.3-2008 针灸技术操作规范 第3部分:耳针 2008-04-23
- GB/T 43937-2024 岩溶区水土资源开发利用规范 2024-04-25
- GB/T 15348-1994 化学试剂 甲酚红 1994-12-22
- GB/T 13922.3-1992 水处理设备性能试验 过滤设备 1992-12-07
- GB/T 33290.26-2024 文物出境审核规范 第26部分:壁画 2024-09-29
相似标准推荐
更多>- 1 GB/T 17288-1998 液态烃体积测量 容积式流量计计量系统
- 2 LY/T 1844-2009 人工造林质量评价指标
- 3 GB/T 11064.4-1989 碳酸锂、单水氢氧化锂、氯化锂化学分析方法 火焰原子吸收光谱法测定钠和钾量
- 4 GB/T 22050-2008 鞋类 样品和试样的取样位置、准备及环境调节时间
- 5 GB/T 3836.12-2008 爆炸性环境 第12部分:气体或蒸气混合物按照其最大试验安全间隙和最小点燃电流的分级
- 6 GB/T 27938-2011 滑动轴承 止推垫圈 失效损坏术语、外观特征及原因
- 7 GB/T 1740-2007 漆膜耐湿热测定法
- 8 GB/T 17215.911-2011 电测量设备 可信性 第11部分:一般概念
- 9 GB/T 40945-2021 畜禽肉质量分级规程
- 10 GB/T 38066-2019 电镀污泥处理处置 分类

关闭预览
