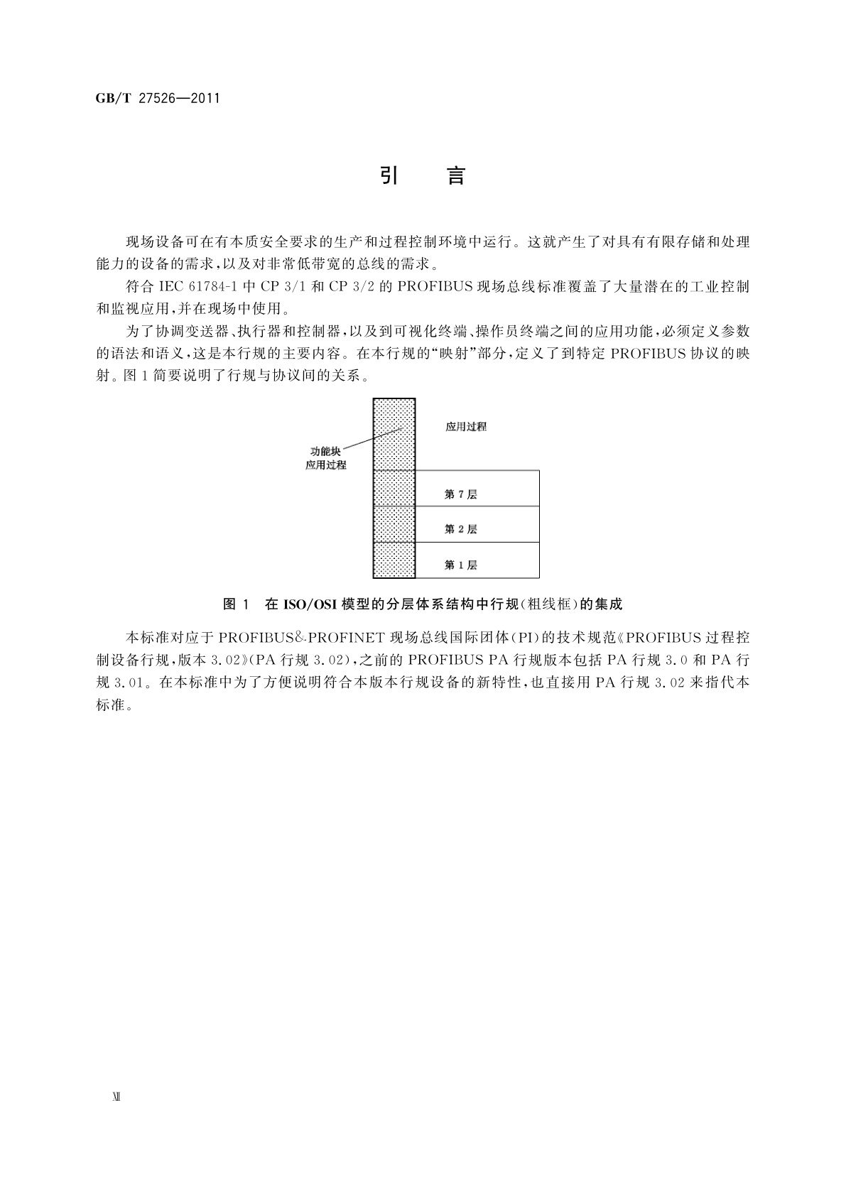
GB/T 27526-2011 PROFIBUS过程控制设备行规
GB/T 27526-2011 PROFIBUS Profile for process control devices
国家标准
中文简体
现行
页数:296页
|
格式:PDF
基本信息
标准号
GB/T 27526-2011
相关服务
仅限个人学习交流使用
标准类型
国家标准
标准状态
现行
中国标准分类号(CCS)
N10 PROFIBUS过程控制设备行规
国际标准分类号(ICS)
25.040
发布日期
2011-11-21
实施日期
2012-03-01
发布单位/组织
中华人民共和国国家质量监督检验检疫总局、中国国家标准化管理委员会
归口单位
全国工业过程测量和控制标准化技术委员会(SAC/TC 124)
适用范围
-
发布历史
-
2012-03
文前页预览
免费预览已结束,剩余部分可下载查看
研制信息
- 起草单位:
- 机械工业仪器仪表综合技术经济研究所、上海自动化仪表有限公司、北京机械工业自动化研究所、西南大学、北京和利时系统工程股份有限公司、中国科学院沈阳自动化研究所、重庆川仪自动化股份有限公司、清华大学、北京华控技术有限责任公司、中国机电一体化协会、西门子(中国)有限公司、中国石油和化工自动化应用协会、中海油研究中心
- 起草人:
- 刘丹、谢素芬、王春喜、王麟琨、包伟华、李百煌、刘枫、罗安、陈学军、周侗、阳宪惠、田英明、刘云男、陈小枫、李文娟、惠敦炎、欧阳劲松、窦连旺、陈明海、徐伟华
- 出版信息:
- 页数:296页 | 字数:569 千字 | 开本: 大16开
推荐标准
- GB/T 44549-2024 高温条件下陶瓷材料界面黏结强度试验方法 2024-09-29
- GB/T 32855.1-2016 先进自动化技术及其应用 制造业企业过程互操作性建立要求 第1部分:企业互操作性框架 2016-08-29
- GB 5606.3-2005 卷烟 第3部分:包装、卷制技术要求及贮运 2005-06-17
- YY/T 0826-2011 牙科临时聚合物基冠桥材料 2011-12-31
- GB 25541-2010 食品安全国家标准 食品添加剂 聚葡萄糖 2010-12-21
- GB/T 17596-1998 纺织品 织物燃烧试验前的商业洗涤程序 1998-11-26
- GB/T 37631-2019 化学纤维 热分解温度试验方法 2019-06-04
- GB/T 8563.2-2005 奖励、纪律处分信息分类与代码 第2部分:荣誉称号和荣誉奖章代码 2005-03-28
- GB/T 33047.3-2021 塑料 聚合物热重法(TG) 第3部分:使用Ozawa-Friedman绘图测定活化能和分析反应动力学 2021-08-20
- YS/T 226.1-2009 硒化学分析方法 第1部分:铋量的测定 氢化物发生-原子荧光光谱法 2009-12-04
相似标准推荐
更多>- 1 GB/T 32483.2-2021 灯控制装置的效率要求 第2部分:高压放电灯(荧光灯除外) 控制装置效率的测量方法
- 2 GB/T 15387.1-2001 术语数据库开发文件编制指南
- 3 GB/T 28068-2011 柑桔溃疡病菌实时荧光PCR检测方法
- 4 GB/T 17042-1997 航空轮胎胎圈耐高温试验方法
- 5 GB/T 1981.2-2003 电气绝缘用漆 第2部分:试验方法
- 6 GB/T 12137-2002 气瓶气密性试验方法
- 7 GH/T 1103-2015 茶馆经营管理通用规则
- 8 GB/T 43027-2023 高压电源变换器模块测试方法
- 9 GA 50-2014 道路交通事故现场勘验照相
- 10 CB/T 711-1995 斯贝克锚

关闭预览
