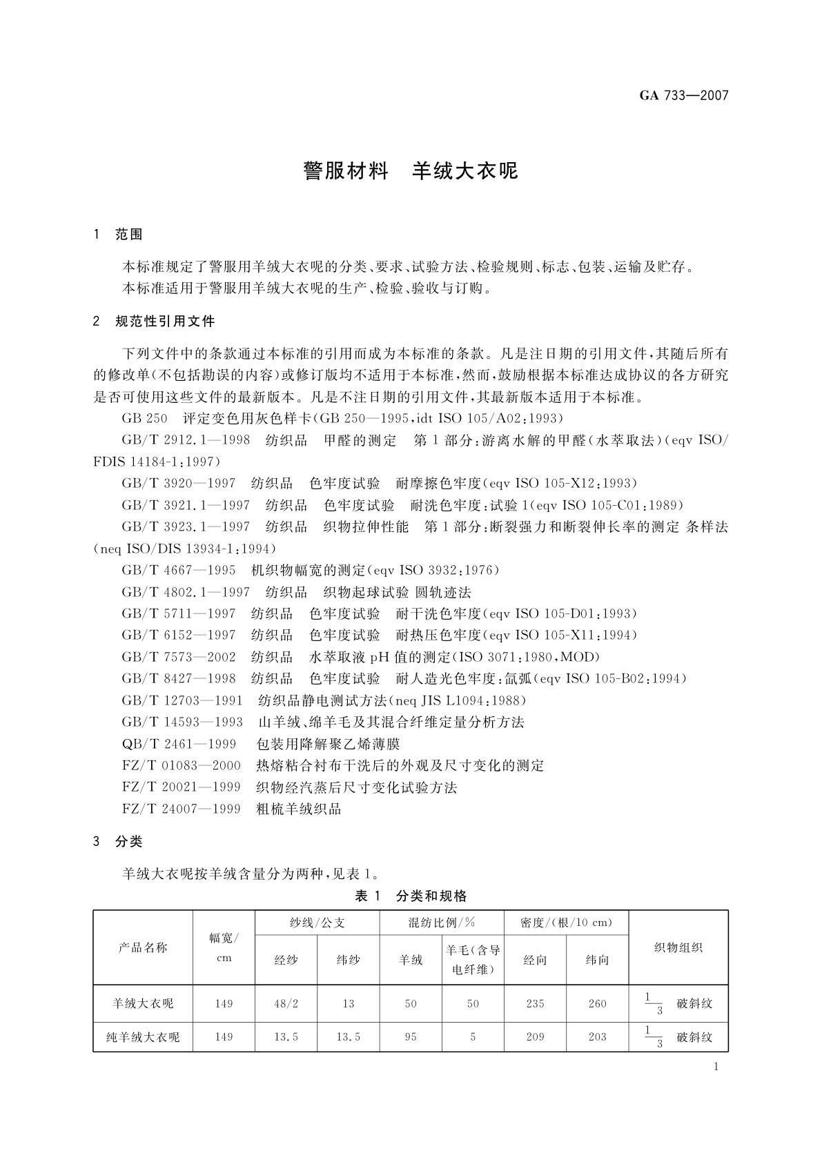
GA 733-2007 警服材料 羊绒大衣呢
GA 733-2007 Material for police uniform—Cashmere overcoating
行业标准
中文简体
现行
页数:12页
|
格式:PDF
基本信息
标准号
GA 733-2007
相关服务
仅限个人学习交流使用
标准类型
行业标准
标准状态
现行
中国标准分类号(CCS)
A94 警服材料 羊绒大衣呢
国际标准分类号(ICS)
59.080.30
发布日期
2007-11-14
实施日期
2007-12-01
发布单位/组织
中华人民共和国公安部
归口单位
公安部特种警用装备标准化技术委员会
适用范围
-
发布历史
-
2007-12
文前页预览
免费预览已结束,剩余部分可下载查看
研制信息
- 起草单位:
- 公安部装备财务局被装处、公安部特种警用装备质量监督检验中心、江苏阳光集团有限公司、江苏蝶美集团公司、奉化市爱伊美服饰有限公司
- 起草人:
- 孙莉莉、王利群、曹敬农、刘雪高、孙翔
- 出版信息:
- 页数:12页 | 字数:10 千字 | 开本: 大16开
推荐标准
- GB/T 16886.4-2003 医疗器械生物学评价 第4部分:与血液相互作用试验选择 2003-03-05
- GB/T 4127.5-2008 固结磨具 尺寸 第5部分:平面磨削用端面磨砂轮 2008-06-03
- GB/T 40922-2021 成人特里马滑雪靴 特里马滑雪板固定器接口 要求和试验方法 2021-11-26
- GB/T 18882.4-2024 离子型稀土矿混合稀土氧化物化学分析方法 第4部分:三氧化二铁含量的测定 电感耦合等离子体发射光谱法 2024-11-28
- NY/T 743-2003 绿色食品 绿叶类蔬菜 2003-12-01
- MT/T 202-1995 煤矿水中钙离子的测定方法 1995-11-06
- SB/T 10798-2012 电子提单格式规范 2012-09-19
- GB/T 12621-1990 管法兰垫片 应力松弛试验方法 1990-12-14
- GB/Z 24638-2009 产品几何技术规范(GPS) 线性和角度尺寸与公差标注:+/-极限规范 台阶尺寸、距离、角度尺寸和半径 2009-11-15
- GB/T 30804-2014 建筑用绝热制品 垂直于表面抗拉强度的测定 2014-06-24
相似标准推荐
更多>- 1 GA/T 2000.155-2016 公安信息代码 第155部分:案事件相关人员类别代码
- 2 GB/T 5271.14-2008 信息技术 词汇 第14部分:可靠性、可维护性与可用性
- 3 FZ/T 50049-2020 化学纤维 氨基酸含量试验方法
- 4 GB 7465-2009 高活度钴60密封放射源
- 5 GB/T 15728-1995 玻璃耐沸腾盐酸浸蚀性的重量试验方法和分级
- 6 GB/T 2851.5-1990 冲模滑动导向模架 中间导柱模架
- 7 GB/T 24601-2024 建筑窗用内平开下悬五金系统
- 8 GB/T 40550-2021 劳动人事争议仲裁术语
- 9 GB/T 4796-2008 电工电子产品环境条件分类 第1部分:环境参数及其严酷程度
- 10 GB 1905-2000 食品添加剂 山梨酸

关闭预览
