GB/T 24740-2009 技术产品文件 机械加工定位、夹紧符号表示法
GB/T 24740-2009 Technical product documentation—Symbol of mechanical manufacture orientation and clamping
国家标准
中文简体
现行
页数:20页
|
格式:PDF
基本信息
标准号
GB/T 24740-2009
相关服务
仅限个人学习交流使用
标准类型
国家标准
标准状态
现行
中国标准分类号(CCS)
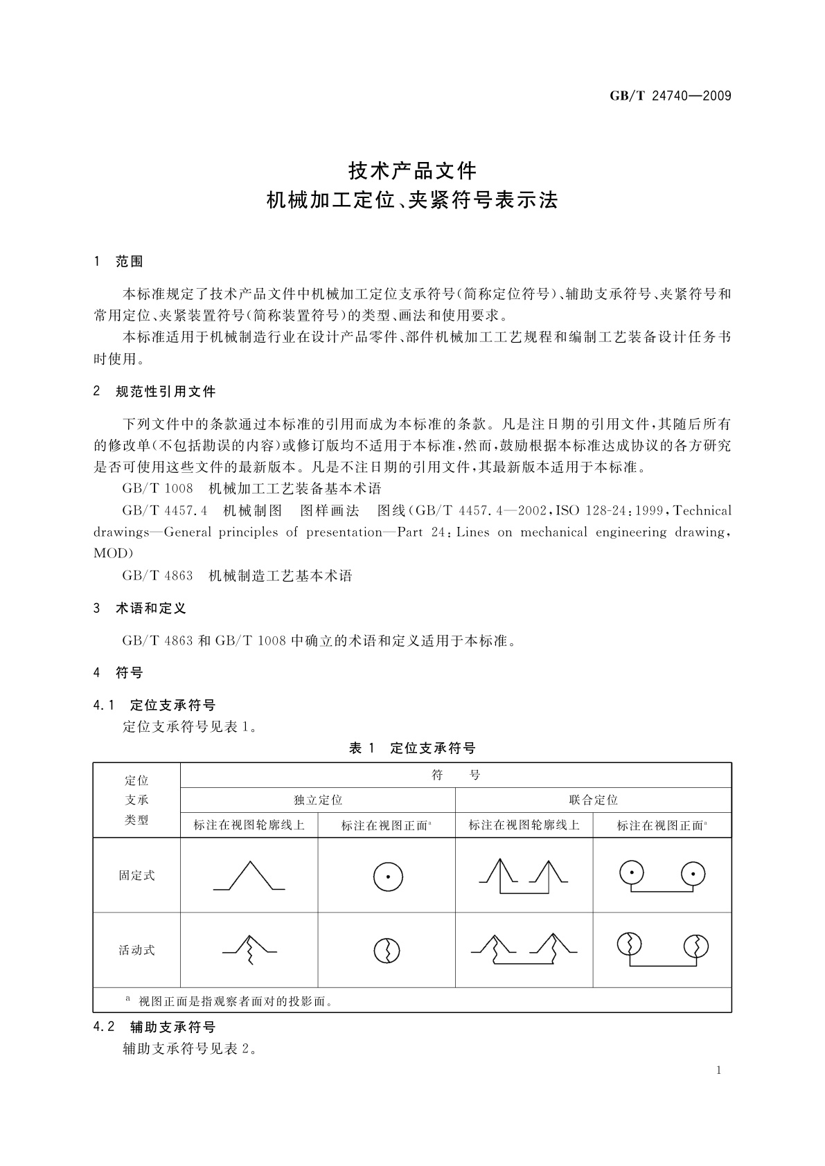
J04 技术产品文件 机械加工定位、夹紧符号表示法
国际标准分类号(ICS)
01.100.01
发布日期
2009-11-30
实施日期
2010-09-01
发布单位/组织
中华人民共和国国家质量监督检验检疫总局、中国国家标准化管理委员会
归口单位
全国技术产品文件标准化技术委员会(SAC/TC 146)
适用范围
-
发布历史
-
2010-09
文前页预览
免费预览已结束,剩余部分可下载查看
研制信息
- 起草单位:
- 中机生产力促进中心、中国电子科技集团、大连海事大学、合肥工业大学
- 起草人:
- 杨东拜、张红旗、邹玉堂、李学京、庞薇
- 出版信息:
- 页数:20页 | 字数:29 千字 | 开本: 大16开
推荐标准
- GB/T 13627.2-1992 核电厂事故监测仪表准则 仪表准则 1992-08-29
- GB/T 20438.6-2017 电气/电子/可编程电子安全相关系统的功能安全 第6部分:GB/T 20438.2和GB/T 20438.3的应用指南 2017-12-29
- GB/T 6974.2-1986 起重机械名词术语 主要参数 1986-11-01
- GB/T 43053-2023 海上导航和无线电通信设备及系统 电子海图显示与信息系统(ECDIS) 操作和性能要求、测试方法及要求的测试结果 2023-09-07
- GB/T 476-2008 煤中碳和氢的测定方法 2008-07-29
- GB/T 42483-2023 木材导热系数的测定 热流法 2023-03-17
- YC/T 334-2010 烟用水基胶 苯、甲苯及二甲苯的测定 气相色谱-质谱联用法 2010-01-25
- GB/T 41346.2-2022 机械安全 机械装备转运安全防护 第2部分:拉紧装置安全要求 2022-03-09
- GB/T 43448-2023 蜂蜜中17-三十五烯含量的测定 气相色谱质谱法 2023-11-27
- FZ/T 64083-2021 防熔融金属飞溅织物 2021-08-21
相似标准推荐
更多>- 1 GB/T 21944.4-2009 碳化硅特种制品 反应烧结碳化硅窑具 第4部分:烧嘴套
- 2 GB/T 36507-2018 工业车辆 使用、操作与维护安全规范
- 3 GB/T 3810.1-1999 陶瓷砖试验方法 第1部分:抽样和接收条件
- 4 GB 19195-2003 普及(娱乐)类卡丁车通用技术条件
- 5 YS/T 981.3-2014 高纯铟化学分析方法 硅量的测定 硅钼蓝分光光度法
- 6 LY/T 2021-2012 基于TM遥感影像的湿地资源监测方法
- 7 GB/T 10086-1988 圆柱蜗杆、蜗轮术语及代号
- 8 GB/T 23228-2008 卷烟 主流烟气总粒相物中烟草特有N-亚硝胺的测定 气相色谱-热能分析联用法
- 9 FZ/T 64029-2012 弹性机织粘合衬
- 10 GB 27999-2019 乘用车燃料消耗量评价方法及指标

关闭预览
