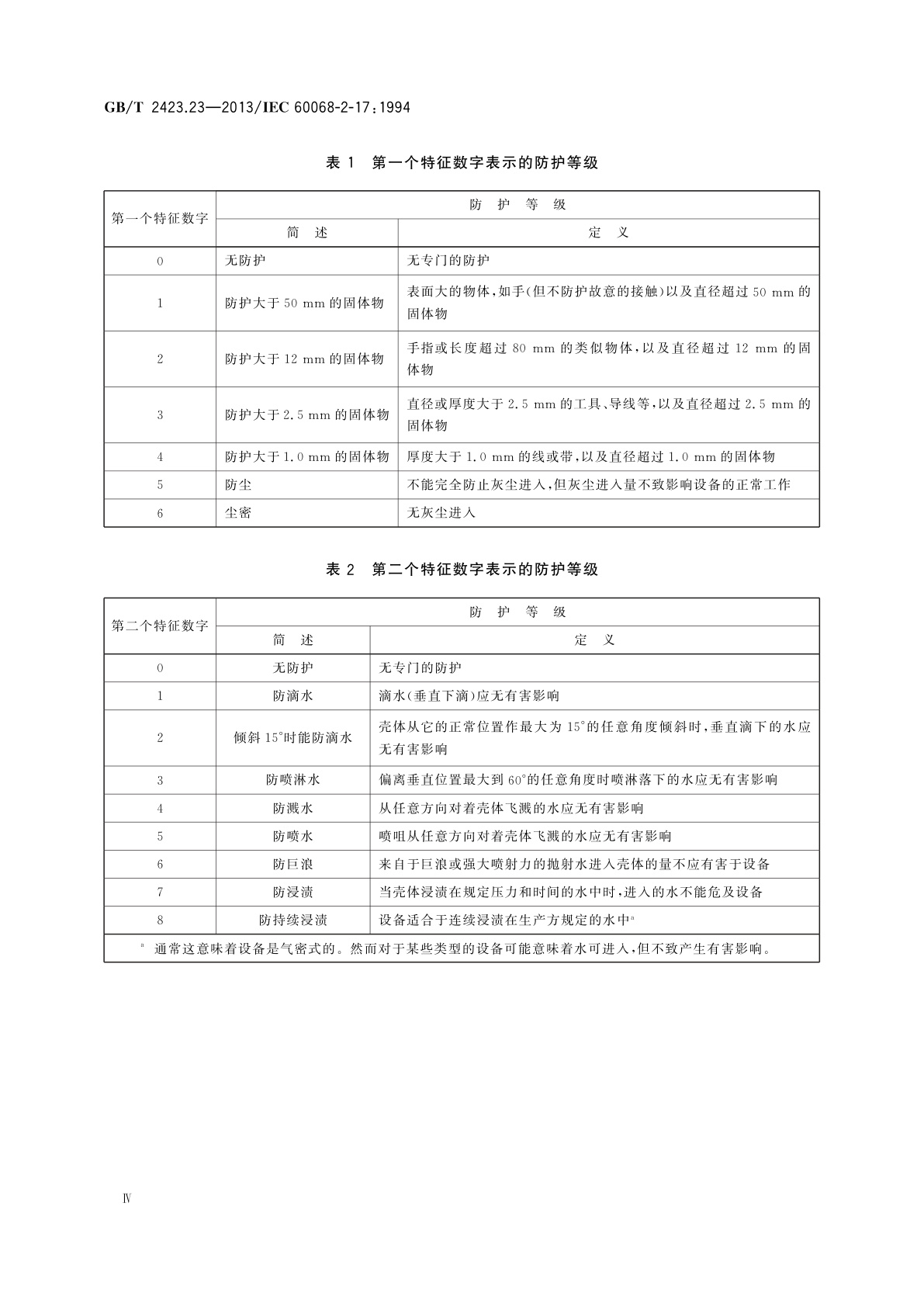
GB/T 2423.23-2013 环境试验 第2部分:试验方法 试验Q:密封
GB/T 2423.23-2013 Environmental testing—Part 2:Test methods—Test Q:Sealing
国家标准
中文简体
现行
页数:40页
|
格式:PDF
基本信息
标准号
GB/T 2423.23-2013
相关服务
仅限个人学习交流使用
标准类型
国家标准
标准状态
现行
中国标准分类号(CCS)
K04 环境试验 第2部分:试验方法 试验Q:密封
国际标准分类号(ICS)
19.040
发布日期
2013-11-12
实施日期
2014-03-07
发布单位/组织
中华人民共和国国家质量监督检验检疫总局、中国国家标准化管理委员会
归口单位
全国电工电子产品环境条件与环境试验标准化技术委员会(SAC/TC 8)
适用范围
-
发布历史
-
1995-08
-
2014-03
文前页预览
免费预览已结束,剩余部分可下载查看
研制信息
- 起草单位:
- 工业和信息化部电子第五研究所、北京航天航空大学、广州大学、中国电器科学研究院有限公司
- 起草人:
- 王忠、周阳红生、王晓红、徐忠根、黄开云
- 出版信息:
- 页数:40页 | 字数:63 千字 | 开本: 大16开
推荐标准
- GB/T 34268-2017 啤酒玻璃瓶灌装生产线通用技术要求 2017-09-07
- GB/T 15019-2017 快淬金属分类和牌号 2017-07-12
- GB/T 29271.4-2019 识别卡 集成电路卡编程接口 第4部分:应用编程接口(API)管理 2019-08-30
- GB/T 33738-2017 手机支付 基于2.45 GHz RCC(限域通信)技术的智能卡技术要求 2017-05-12
- GB/T 16586-1996 硫化橡胶与钢丝帘线粘合强度的测定 1996-10-28
- GB/T 44450-2024 光学和光子学 光学材料和元件 0.78 μm~25 μm红外光谱用光学材料特性 2024-09-29
- YY/T 0119.1-2014 脊柱植入物 脊柱内固定系统部件 第1部分:通用要求 2014-06-17
- GA/T 737-2011 保安服务监管信息基本数据项 2011-03-14
- GB/T 5095.9-1997 电子设备用机电元件 基本试验规程及测量方法 第9部分:杂项试验 1997-12-26
- GB 5197.1-1996 玻璃输液瓶盖 第1部分:铝盖 1996-12-02
相似标准推荐
更多>- 1 YS/T 372.2-2006 贵金属合金元素分析方法 铂量的测定 高锰酸钾电流滴定法
- 2 YC/T 151.1-2001 卷烟 端部掉落烟丝的测定 第1部分:旋转笼法
- 3 GB/T 29040-2012 汽车轮胎滚动阻力试验方法 单点试验和测量结果的相关性
- 4 LY/T 1612-2004 甲醛释放量检测用1 m3气候箱
- 5 GB/T 18975.13-2023 工业自动化系统与集成 流程工厂(包括石油和天然气生产设施)生命周期数据集成 第13部分:集成资产计划生命周期
- 6 GB/T 14860.1-2012 电子和通信设备用变压器和电感器 第1部分:通用规范
- 7 GB/T 9478-2005 谷物条播机 试验方法
- 8 GB/T 14602-1993 电子工业用气体 氯化氢
- 9 GB 29956-2013 食品安全国家标准 食品添加剂 δ-突厥酮
- 10 WS 364.4-2011 卫生信息数据元值域代码 第4部分:健康史

关闭预览
