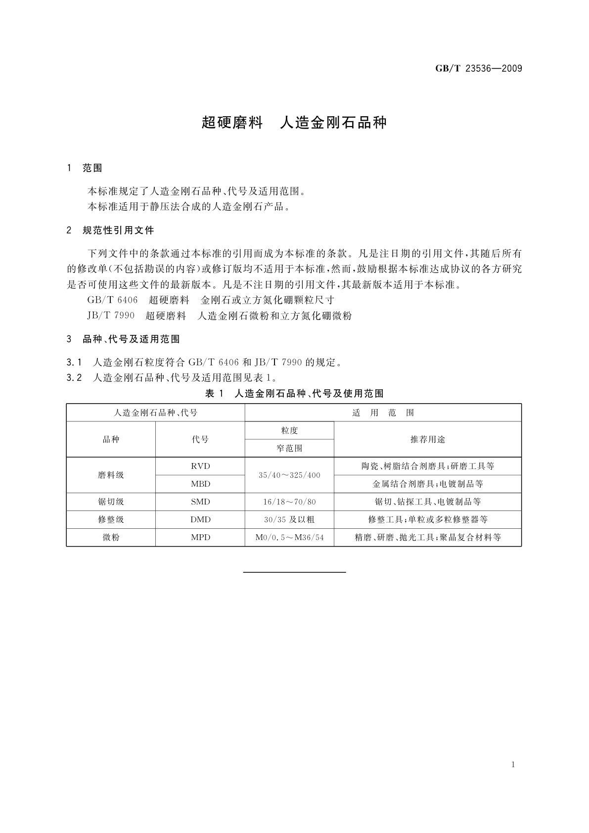
GB/T 23536-2009 超硬磨料 人造金刚石品种
GB/T 23536-2009 Superabrasive—Types of synthetic diamond
国家标准
中文简体
被代替
页数:8页
|
格式:PDF
基本信息
标准号
GB/T 23536-2009
相关服务
仅限个人学习交流使用
标准类型
国家标准
标准状态
被代替
中国标准分类号(CCS)
J43 超硬磨料 人造金刚石品种
国际标准分类号(ICS)
25.100.70
发布日期
2009-04-23
实施日期
2009-12-01
发布单位/组织
中华人民共和国国家质量监督检验检疫总局、中国国家标准化管理委员会
归口单位
全国磨料磨具标准化技术委员会(SAC/TC 139)
适用范围
-
发布历史
-
2009-12
文前页预览
免费预览已结束,剩余部分可下载查看
研制信息
- 起草单位:
- 郑州磨料磨具磨削研究所、河南黄河旋风股份有限公司、南阳中南金刚石有限公司、河南华晶超硬材料股份有限公司
- 起草人:
- 王伟涛、张长伍、王裕昌、张凤岭、邵静茹
- 出版信息:
- 页数:8页 | 字数:4 千字 | 开本: 大16开
推荐标准
- GB/T 30284-2020 信息安全技术 移动通信智能终端操作系统安全技术要求 2020-04-28
- GB 4706.94-2008 家用和类似用途电器的安全 带有电气连接的使用燃气、燃油和固体 燃料器具的特殊要求 2008-12-30
- GB/T 37450-2019 海洋平台起重机结构要求 2019-05-10
- GB/T 4797.1-2018 环境条件分类 自然环境条件 温度和湿度 2018-05-14
- GB/T 18932.25-2005 蜂蜜中青霉素G、青霉素V、乙氧萘青霉素、苯唑青霉素、邻氯青霉素、双氯青霉素残留量的测定方法 液相色谱-串联质谱法 2005-02-04
- LY/T 3011-2018 榛仁质量等级 2018-12-29
- FZ/T 73055-2016 防脱散袜子 2016-10-22
- GB/T 25277-2010 塑料 均聚聚丙烯(PP-H)中酚类抗氧剂和芥酸酰胺爽滑剂的测定 液相色谱法 2010-09-26
- GB/T 5398-2016 大型运输包装件试验方法 2016-02-24
- GB/T 45280-2025 人工智能 异构人工智能加速器统一接口 2025-02-28
相似标准推荐
更多>- 1 XB/T 612.3-2013 钕铁硼废料化学分析方法 第3部分:硼、钴、铝、铜、铬、镍、锰、钛、钙、镁含量的测定 电感耦合等离子体原子发射光谱法
- 2 GM/T 0033-2023 时间戳接口规范
- 3 GB/T 18913-2002 船舶和航海技术 航海气象图传真接收机
- 4 GB/T 26721-2011 三氧化二砷
- 5 GA/T 2000.196-2018 公安信息代码 第196部分:专业技术资格类别代码
- 6 GB/T 7602.4-2017 变压器油、涡轮机油中T501抗氧化剂含量测定法 第4部分:气质联用法
- 7 GB/T 34325-2017 太阳能资源数据准确性评判方法
- 8 GB 7323-1994 极压锂基润滑脂
- 9 YY 9706.111-2021 医用电气设备 第1-11部分:基本安全和基本性能的通用要求 并列标准:在家庭护理环境中使用的医用电气设备和医用电气系统的要求
- 10 GB/T 23613-2009 锇粉化学分析方法 镁、铁、镍、铝、铜、银、金、铂、铱、钯、铑、硅量的测定 电感耦合等离子体原子发射光谱法

关闭预览
