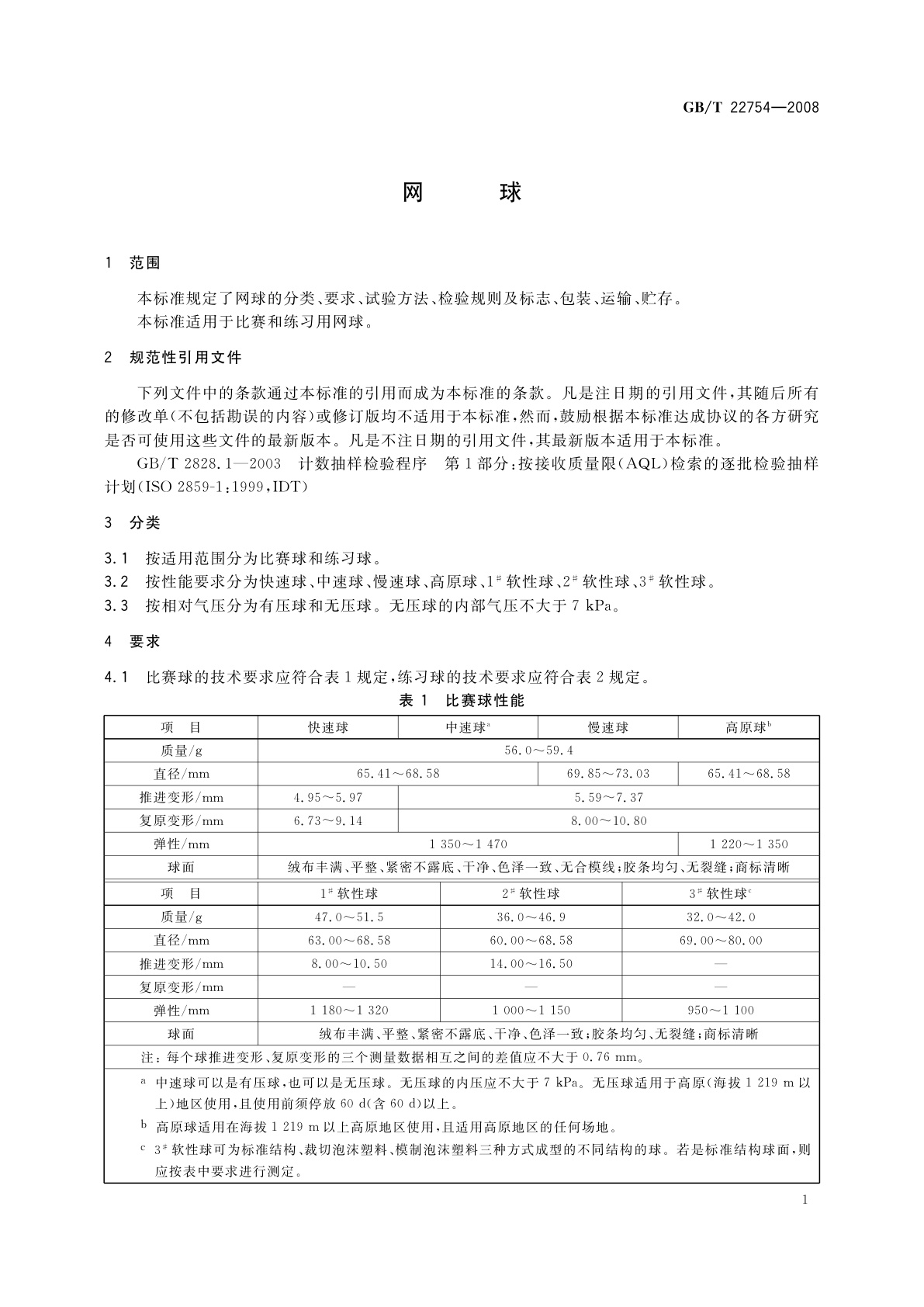
GB/T 22754-2008 网球
GB/T 22754-2008 Tennis ball
国家标准
中文简体
现行
页数:8页
|
格式:PDF
基本信息
标准号
GB/T 22754-2008
相关服务
仅限个人学习交流使用
标准类型
国家标准
标准状态
现行
中国标准分类号(CCS)
Y55 网球
国际标准分类号(ICS)
97.220.01
发布日期
2008-12-30
实施日期
2009-09-01
发布单位/组织
中华人民共和国国家质量监督检验检疫总局、中国国家标准化管理委员会
归口单位
全国文体用品标准化中心
适用范围
-
发布历史
-
2009-09
文前页预览
免费预览已结束,剩余部分可下载查看
研制信息
- 起草单位:
- 浙江天龙集团有限公司、上海网球厂、上海三鼎网球制造有限公司
- 起草人:
- 吕水生、洪惠新、陈旭、李国华、章贾明
- 出版信息:
- 页数:8页 | 字数:8 千字 | 开本: 大16开
推荐标准
- GB/T 38436-2019 输变电工程数据移交规范 2019-12-31
- GB/T 28202-2020 家具工业术语 2020-12-14
- GB/T 3098.24-2020 紧固件机械性能 高温用不锈钢和镍合金螺栓、螺钉、螺柱和螺母 2020-11-19
- GB/T 30268.3-2023 信息技术 生物特征识别应用程序接口(BioAPI)的符合性测试 第3部分:BioAPI框架的测试断言 2023-03-17
- GB/T 14598.27-2017 量度继电器和保护装置 第27部分:产品安全要求 2017-11-01
- GB/T 8220.10-1998 铋化学分析方法 铍共沉淀-分光光度法测定锡量 1998-08-19
- YB/T 051-2003 电解金属锰 2003-03-18
- GB/T 19608.2-2022 特殊环境条件分级 第2部分:干热沙漠 2022-07-11
- GB/T 42629.3-2023 国际海底区域和公海环境调查规程 第3部分:海洋生物调查 2023-05-23
- GA/T 2000.170-2018 公安信息代码 第170部分:干部考察方法代码 2018-05-07
相似标准推荐
更多>- 1 FZ/T 54066-2013 阳离子染料可染改性涤纶预取向丝
- 2 GB/T 15357-1994 表面活性剂和洗涤剂 旋转粘度计测定液体产品的粘度
- 3 GB/T 19864.1-2013 体视显微镜 第1部分:普及型体视显微镜
- 4 SB/T 10639-2011 蛋与蛋制品分类与代码
- 5 GB/T 8875-1988 碾米工业名词术语
- 6 GM/T 0032-2014 基于角色的授权与访问控制技术规范
- 7 GB/T 16895.3-2024 低压电气装置 第5-54部分:电气设备的选择和安装 接地配置和保护导体
- 8 JJG 1002-2005 旋转黏度计
- 9 YY/T 1120-2009 牙科学 口腔灯
- 10 GB/T 31523.1-2015 安全信息识别系统 第1部分:标志

关闭预览
