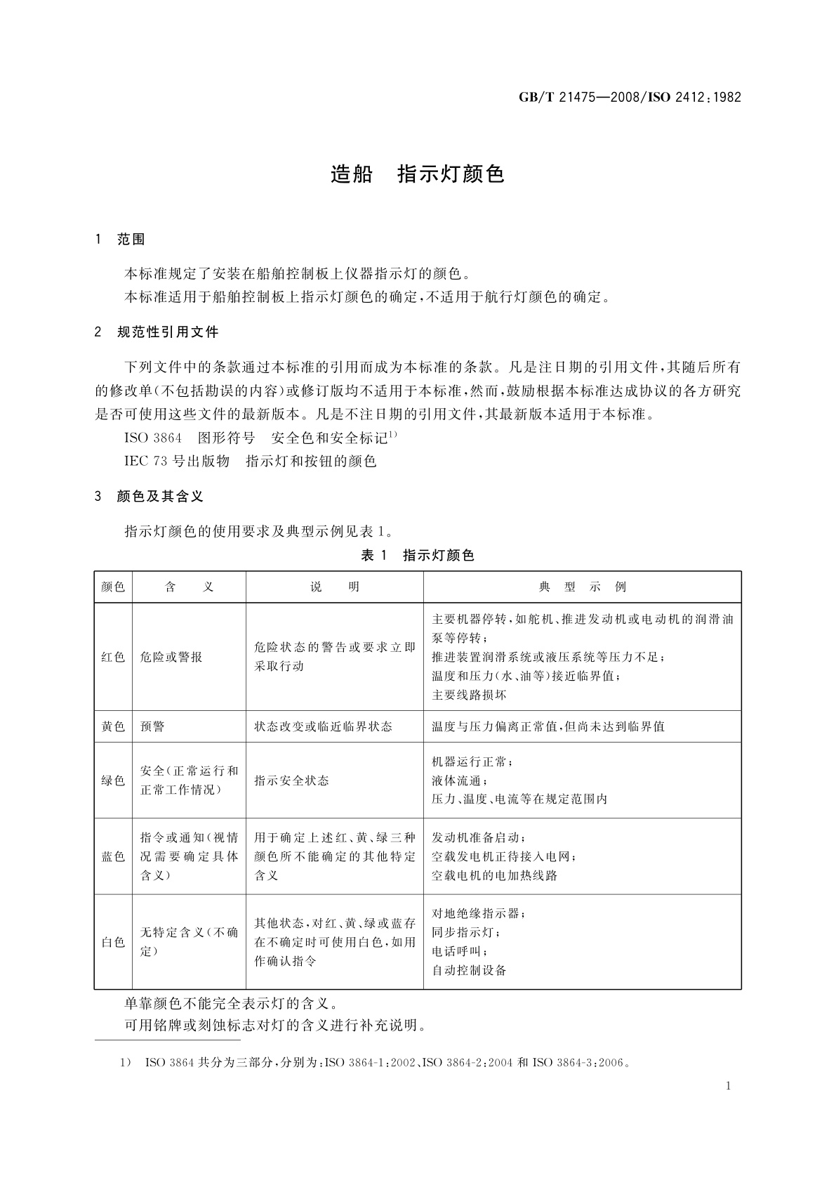
GB/T 21475-2008 造船 指示灯颜色
GB/T 21475-2008 Shipbuilding—Colours of indicator lights
国家标准
中文简体
现行
页数:8页
|
格式:PDF
基本信息
标准号
GB/T 21475-2008
相关服务
仅限个人学习交流使用
标准类型
国家标准
标准状态
现行
中国标准分类号(CCS)
U04 造船 指示灯颜色
国际标准分类号(ICS)
47.020.01
发布日期
2008-03-03
实施日期
2008-09-01
发布单位/组织
中华人民共和国国家质量监督检验检疫总局、中国国家标准化管理委员会
归口单位
全国海洋船标准化技术委员会船舶基础分技术委员会
适用范围
-
发布历史
-
2008-09
文前页预览
免费预览已结束,剩余部分可下载查看
研制信息
- 起草单位:
- 中国船舶工业综合技术经济研究院
- 起草人:
- 苗宏仁
- 出版信息:
- 页数:8页 | 字数:4 千字 | 开本: 大16开
推荐标准
- MT/T 321-1993 采煤机螺旋滚筒 1993-02-25
- GB/T 45360-2025 棉及化纤纯纺、混纺印染布检验、标志与包装 2025-02-28
- GB/T 16921-1997 金属覆盖层 厚度测量 X射线光谱方法 1997-07-25
- GB/T 29265.502-2017 信息技术 信息设备资源共享协同服务 第502部分:远程访问测试 2017-11-01
- GB 18030-2022 信息技术 中文编码字符集 2022-07-19
- GB/T 34923.1-2017 路灯控制管理系统 第1部分:总则 2017-11-01
- GB/T 18910.11-2024 液晶显示器件 第1-1部分:总规范 2024-04-25
- GB/T 40644-2021 杜仲叶提取物中京尼平苷酸的检测 高效液相色谱法 2021-10-11
- GB/T 22062-2008 显微镜 目镜分划板 2008-06-20
- GB/T 15558.5-2023 燃气用埋地聚乙烯(PE)管道系统 第5部分:系统适用性 2023-11-27
相似标准推荐
更多>- 1 GB/T 20493.1-2006 电子成像 办公文件黑白扫描用测试标板 第1部分:特性
- 2 GB/T 21099.4-2024 企业系统中的设备和集成 过程控制用功能块(FB)和电子设备描述语言(EDDL) 第4部分:EDD互操作
- 3 GB/T 23450-2009 建筑隔墙用保温条板
- 4 GB/T 35825-2018 茶叶化学分类方法
- 5 GB/T 21063.4-2007 政务信息资源目录体系 第4部分:政务信息资源分类
- 6 GB 7718-2004 预包装食品标签通则
- 7 JJG 993-2018 电动通风干湿表
- 8 GB/T 40474-2021 银行业应用系统 代码与编码处置指南
- 9 GB/T 12781-1991 汽车供油系气阻试验方法
- 10 GB/T 9065.3-2020 液压传动连接 软管接头 第3部分:法兰式

关闭预览
