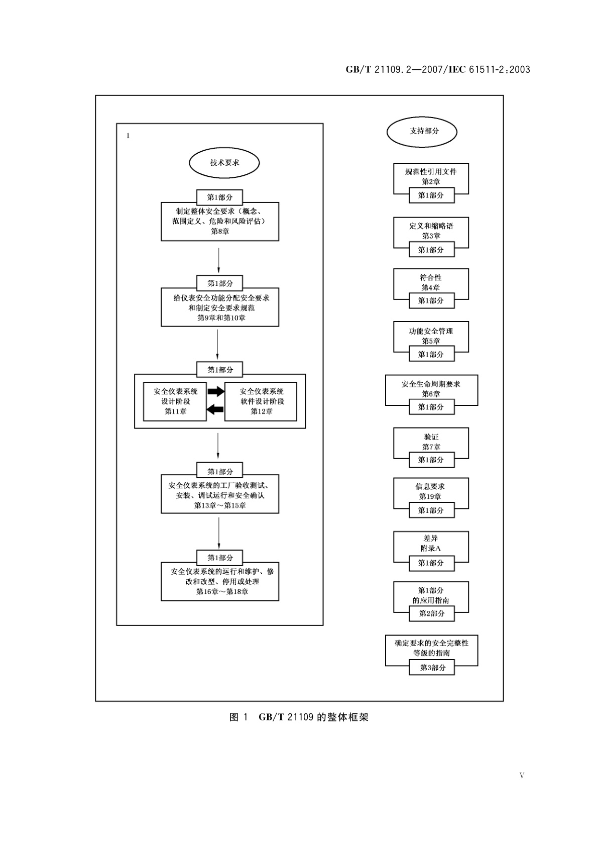
GB/T 21109.2-2007 过程工业领域安全仪表系统的功能安全 第2部分:GB/T 21109.1的应用指南
GB/T 21109.2-2007 Functional safety—Safety instrumented systems for the process industry sector—Part 2:Guidelines for the application of GB/T 21109.1
国家标准
中文简体
被代替
页数:60页
|
格式:PDF
基本信息
标准号
GB/T 21109.2-2007
相关服务
仅限个人学习交流使用
标准类型
国家标准
标准状态
被代替
中国标准分类号(CCS)
N10 过程工业领域安全仪表系统的功能安全 第2部分:GB/T 21109.1的应用指南
国际标准分类号(ICS)
25.040
发布日期
2007-10-11
实施日期
2007-12-01
发布单位/组织
中华人民共和国国家质量监督检验检疫总局、中国国家标准化管理委员会
归口单位
全国工业过程测量和控制标准化技术委员会
适用范围
-
发布历史
-
2007-12
文前页预览
免费预览已结束,剩余部分可下载查看
研制信息
- 起草单位:
- 机械工业仪器仪表综合技术经济研究所、上海自动化仪表股份有限公司技术中心、北京华控技术有限责任公司、中科院沈阳自动化研究所、浙江中控技术有限公司、上海工业自动化仪表研究所、国营759厂
- 起草人:
- 王春喜、梅恪、包伟华、王麟琨、刘丹、陈小枫、魏剑嵬、史学玲、谭平、李佳嘉、欧阳劲松、蔡廷安、马光武
- 出版信息:
- 页数:60页 | 字数:101 千字 | 开本: 大16开
推荐标准
- GB/T 32710.7-2016 环境试验仪器及设备安全规范 第7部分:气候环境试验箱 2016-06-14
- GB/T 43018.4-2025 纺织装备互联互通与互操作 第4部分:针织 2025-02-28
- GB/T 3734.1-1983 卡套式锥螺纹直通管接头 1983-06-17
- GB/T 30119-2013 原子吸收测量用校准溶液制备方法 2013-12-17
- CB/T 3749-1995 船用阻燃安全网 1995-12-19
- GB/T 32359-2015 海水淡化反渗透膜装置测试评价方法 2015-12-31
- NY/T 377-1999 柴油添加剂发动机台架试验方法 1999-05-06
- GB/T 4883-1985 数据的统计处理和解释 正态样本异常值的判断和处理 1985-01-29
- GB/T 41823-2022 核电厂安全重要物项用焊接材料质量管理规范 2022-10-12
- GB/T 41979.2-2022 搅拌摩擦点焊 铝及铝合金 第2部分:焊接接头设计 2022-10-12
相似标准推荐
更多>- 1 GB/T 14914-1994 海滨观测规范
- 2 GB/T 46449-2025 社区综合减灾公共信息标志
- 3 GB/T 6104.1-2018 工业车辆 术语和分类 第1部分:工业车辆类型
- 4 GB/T 4074.8-2009 绕组线试验方法 第8部分:测定漆包绕组线温度指数的试验方法 快速法
- 5 FZ/T 92061-2012 普通轧车用不锈钢轧辊
- 6 FZ/T 94006-2013 织机用停经片
- 7 GB/T 20959-2025 数控立式转塔刀架
- 8 GB/T 35677-2017 废电冰箱处理企业资源化水平评价技术规范
- 9 GB/T 4325.24-2013 钼化学分析方法 第24部分:钨量的测定 电感耦合等离子体原子发射光谱法
- 10 GB/T 41666.4-2024 地下无压排水管网非开挖修复用塑料管道系统 第4部分:原位固化内衬法

关闭预览
