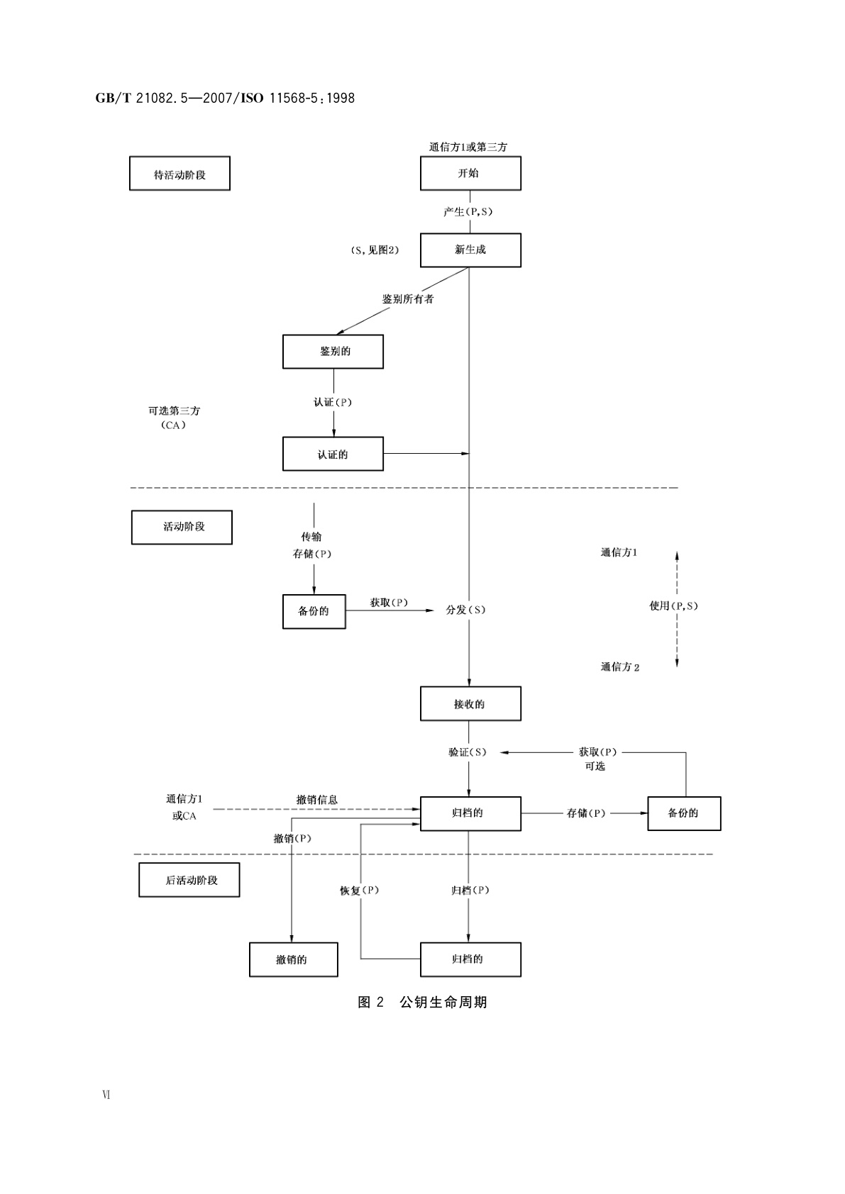
GB/T 21082.5-2007 银行业务 密钥管理(零售) 第5部分:公开密钥密码系统的密钥生命周期
GB/T 21082.5-2007 Banking—Key management (retail)—Part 5:Key life cycle for public key cryptosystems
国家标准
中文简体
废止
页数:20页
|
格式:PDF
基本信息
标准号
GB/T 21082.5-2007
相关服务
仅限个人学习交流使用
标准类型
国家标准
标准状态
废止
中国标准分类号(CCS)
A11 银行业务 密钥管理(零售) 第5部分:公开密钥密码系统的密钥生命周期
国际标准分类号(ICS)
35.240.40
发布日期
2007-09-05
实施日期
2007-12-01
发布单位/组织
中华人民共和国国家质量监督检验检疫总局、中国国家标准化管理委员会
归口单位
全国金融标准化技术委员会
适用范围
-
发布历史
-
2007-12
文前页预览
免费预览已结束,剩余部分可下载查看
研制信息
- 起草单位:
- 中国金融电子化公司
- 起草人:
- 谭国安、杨竑、陆书春、李曙光、林中、张启瑞、史永恒、赵宏鑫、李红新、徐伟、董永乐、王林立、周亦鹏、熊少军
- 出版信息:
- 页数:20页 | 字数:34 千字 | 开本: 大16开
推荐标准
- MT 705-1997 煤矿用隔爆型低压插销 1997-12-30
- GB/T 14600-2025 电子气体 一氧化二氮 2025-04-25
- LY/T 1082-2008 栲胶分析试验方法 2008-03-31
- GB/T 3641-1983 P3型镀锌金属软管 1983-05-02
- GH/T 1412-2023 村镇社区商贸连锁门店服务配置指南 2023-04-25
- GB 25286.6-2010 爆炸性环境用非电气设备 第6部分:控制点燃源型“b” 2010-11-10
- GB/T 44919-2024 微机电系统(MEMS)技术 薄膜力学性能的鼓胀试验方法 2024-11-28
- GB/T 38399.3-2019 纺织机械与附件 平型经编机词汇 第3部分:提花装置 2019-12-31
- GB/T 27758.2-2015 工业自动化系统与集成诊断、能力评估以及维护应用集成 第2部分:应用领域矩阵元素描述与定义 2015-12-10
- GB/T 46372-2025 飞轮储能电站调试导则 2025-10-31
相似标准推荐
更多>- 1 GB/T 31377-2015 废弃电子电气产品拆解处理要求 阴极射线管电视机及显示设备
- 2 GB/T 29021-2023 石油天然气钻采设备 游梁式抽油机
- 3 GB/T 11060.13-2023 天然气 含硫化合物的测定 第13部分:用紫外吸收法测定硫化氢含量
- 4 GB/T 6730.30-2017 铁矿石 铬含量的测定 二苯基碳酰二肼分光光度法
- 5 GB/T 8151.7-2000 锌精矿化学分析方法 砷量的测定
- 6 FZ/T 01076-2019 粘合衬组合试样制作方法
- 7 NY/T 5002-2001 无公害食品 韭菜生产技术规程
- 8 GB/T 4229-1984 不锈钢板重量计算方法
- 9 GB/T 40327-2021 轮式移动机器人导引运动性能测试方法
- 10 GB/T 7985-2005 输送带 织物芯输送带抗撕裂扩大性试验方法

关闭预览
