GB/T 20840.5-2013 互感器 第5部分:电容式电压互感器的补充技术要求
GB/T 20840.5-2013 Instrument transformers—Part 5:Additional requirements for capacitor voltage transformers
国家标准
中文简体
现行
页数:56页
|
格式:PDF
基本信息
标准号
GB/T 20840.5-2013
相关服务
仅限个人学习交流使用
标准类型
国家标准
标准状态
现行
中国标准分类号(CCS)
K41 互感器 第5部分:电容式电压互感器的补充技术要求
国际标准分类号(ICS)
29.180
发布日期
2013-02-07
实施日期
2013-07-01
发布单位/组织
中华人民共和国国家质量监督检验检疫总局、中国国家标准化管理委员会
归口单位
全国互感器标准化技术委员会(SAC/TC 222)
适用范围
-
发布历史
-
2002-06
-
2008-05
-
2013-07
文前页预览
免费预览已结束,剩余部分可下载查看
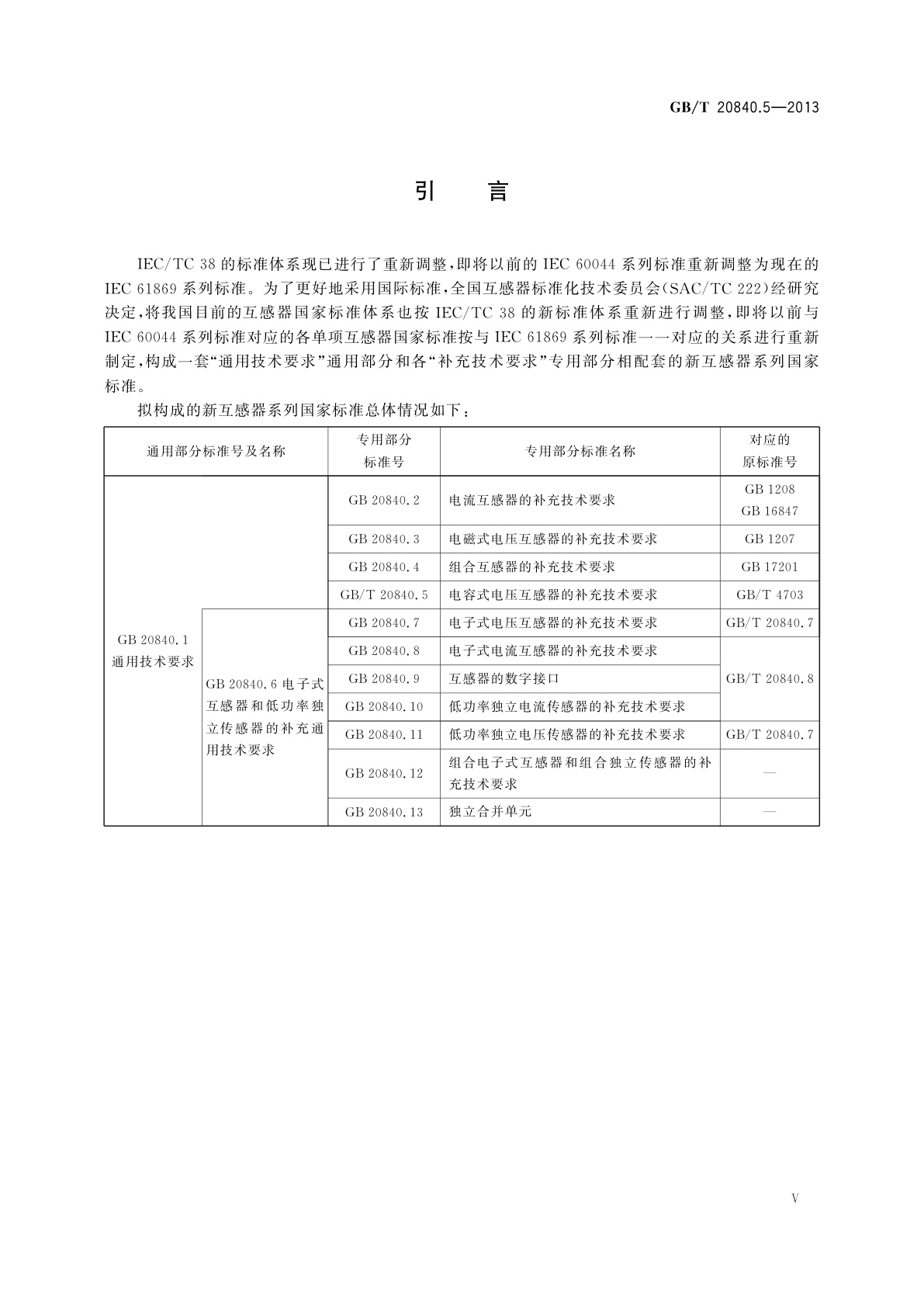
研制信息
- 起草单位:
- 沈阳变压器研究院股份有限公司、国网电力科学研究院、东北电力科学研究院股份有限公司、西安西电电力电容器有限责任公司、桂林电力电容器有限责任公司、特变电工康嘉(沈阳)互感器有限责任公司、上海MWB互感器有限公司、日新电机(无锡)有限公司、大连第一互感器有限责任公司、中山市泰峰电气有限公司、大连北方互感器集团有限公司、大连互感器有限公司
- 起草人:
- 高祖绵、章忠国、王晓琪、张军阳、肖耀荣、王香芳、王增文、刘玉凤、张军、潘红梅、孙敏、沙玉洲、徐世超、赵国庆、王继元、王洋
- 出版信息:
- 页数:56页 | 字数:100 千字 | 开本: 大16开
推荐标准
- GB/T 44649-2024 电动道路车辆用镍氢电池和模块 安全要求 2024-09-29
- GB/T 26424-2010 森林资源规划设计调查技术规程 2011-01-14
- GB/T 9932-1988 内燃机油性能评定法(开特皮勒1H2法) 1988-09-20
- GB/T 19224-2003 烟煤相对氧化度测定方法 2003-07-01
- MT 424-1995 光干涉式甲烷测定器校准仪通用技术条件 1995-10-05
- GB/T 19233-2003 轻型汽车燃料消耗量试验方法 2003-07-01
- JJG 692-2010 无创自动测量血压计 2010-05-11
- GB 18059-2000 居住区大气中偏二甲基肼卫生标准 2000-04-10
- GBZ/T(卫生) 240.27-2011 化学品毒理学评价程序和试验方法 第27部分:致癌试验 2011-08-19
- GB/T 37600.9-2018 全国主要产品分类 产品类别核心元数据 第9部分:车载导航终端 2018-09-17
相似标准推荐
更多>- 1 JG/T 251-2009 建筑用遮阳金属百叶帘
- 2 GB/T 18247.3-2000 主要花卉产品等级 第3部分:盆栽观叶植物
- 3 GB/T 38064-2019 球磨粉磨系统 矿物物料易磨性试验方法
- 4 GH/T 1418-2023 野生食用菌保育促繁技术规程 干巴菌
- 5 GA 2192-2024 警用服饰 移民管理警察臂章
- 6 GB/T 33858-2017 循环经济评价 铝行业
- 7 YY/T 0313-2014 医用高分子产品 包装和制造商提供信息的要求
- 8 GB/T 19259-2003 视频投影器通用技术条件
- 9 LY/T 2833-2017 南方地区幼林抚育技术规程
- 10 YC/T 214.1-2006 烟草机械 二氧化碳膨胀叶丝生产线 第1部分:设计导则

关闭预览
