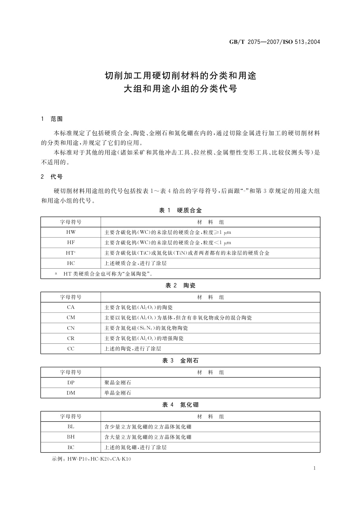
GB/T 2075-2007 切削加工用硬切削材料的分类和用途 大组和用途小组的分类代号
GB/T 2075-2007 Classification and application of hard cutting materials for metal removal with defined cutting edges—Designation of the main groups and groups of application
国家标准
中文简体
现行
页数:8页
|
格式:PDF
基本信息
标准号
GB/T 2075-2007
相关服务
仅限个人学习交流使用
标准类型
国家标准
标准状态
现行
中国标准分类号(CCS)
J41 切削加工用硬切削材料的分类和用途 大组和用途小组的分类代号
国际标准分类号(ICS)
25.100.01
发布日期
2007-07-26
实施日期
2007-12-01
发布单位/组织
中华人民共和国国家质量监督检验检疫总局、中国国家标准化管理委员会
归口单位
全国刀具标准化技术委员会(SAC/TC 91)
适用范围
-
发布历史
-
1998-11
-
2007-12
文前页预览
免费预览已结束,剩余部分可下载查看
研制信息
- 起草单位:
- 成都工具研究所、郑州市钻石精密制造有限公司
- 起草人:
- 查国兵、许刚、张凤鸣
- 出版信息:
- 页数:8页 | 字数:9 千字 | 开本: 大16开
推荐标准
- JJF(纺织)097-2021 纤维比电阻仪校准规范 2021-12-02
- GB/T 42972-2023 微波电路 检波器测试方法 2023-09-07
- GB/T 40096.6-2024 就地化继电保护装置技术规范 第6部分:母线保护 2024-04-25
- GB/T 8028-2010 汽油机油换油指标 2011-01-10
- GB/T 18993.3-2020 冷热水用氯化聚氯乙烯(PVC-C)管道系统 第3部分:管件 2020-11-19
- GB/T 28371-2012 铁合金 检查样品缩分精度的试验方法 2012-05-11
- GB/T 39972-2021 国土空间规划“一张图”实施监督信息系统技术规范 2021-03-09
- GB/T 10785-2025 开顶金属罐及金属盖规格系列 2025-05-30
- FZ/T 43045-2017 涤纶长丝仿真丝织物 2017-11-07
- GB/T 40104-2021 太阳能光热发电站 术语 2021-05-21
相似标准推荐
更多>- 1 GB/T 6730.25-1986 铁矿石化学分析方法 重量法测定稀土总量
- 2 GB/T 45763-2025 精细陶瓷 陶瓷薄板室温弯曲强度试验方法 三点弯曲或四点弯曲法
- 3 GA 2177-2024 移民管理警察冬执勤头盔
- 4 GB/T 19835-2005 自限温伴热带
- 5 GA/T 168-2019 法医学 机械性损伤尸体检验规范
- 6 GB 14748-1993 儿童推车安全要求
- 7 GB/T 21637-2008 冠状病毒透射电子显微镜形态学鉴定方法
- 8 GB 31604.59-2023 食品安全国家标准 食品接触材料及制品 化学分析方法验证通则
- 9 GB/T 25123.3-2011 电力牵引 轨道机车车辆和公路车辆用旋转电机 第3部分:用损耗总和法确定变流器供电的交流电动机的总损耗
- 10 GB/T 4706.37-2024 家用和类似用途电器的安全 第37部分:商用单双面电热铛的特殊要求

关闭预览
