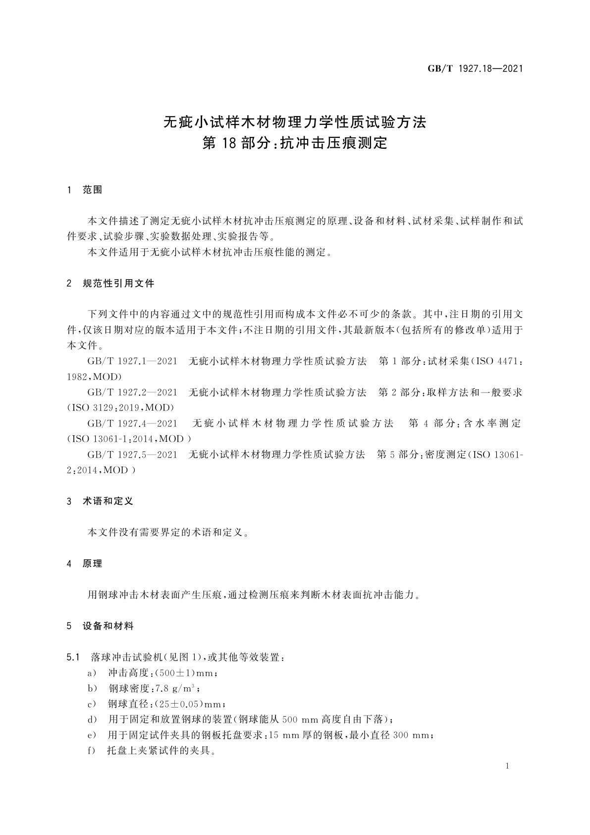
GB/T 1927.18-2021 无疵小试样木材物理力学性质试验方法 第18部分:抗冲击压痕测定
GB/T 1927.18-2021 Test methods for physical and mechanical properties of small clear wood specimens—Part 18:Determination of resistance to impact indentation
国家标准
中文简体
现行
页数:12页
|
格式:PDF
基本信息
标准号
GB/T 1927.18-2021
相关服务
仅限个人学习交流使用
标准类型
国家标准
标准状态
现行
中国标准分类号(CCS)
B68 无疵小试样木材物理力学性质试验方法 第18部分:抗冲击压痕测定
国际标准分类号(ICS)
79.040
发布日期
2021-12-31
实施日期
2022-07-01
发布单位/组织
国家市场监督管理总局、国家标准化管理委员会
归口单位
全国木材标准化技术委员会(SAC/TC 41)
适用范围
-
发布历史
-
2022-07
文前页预览
免费预览已结束,剩余部分可下载查看
研制信息
- 起草单位:
- 中国林业科学研究院木材工业研究所、东阳市御乾堂宫廷红木家具有限公司、厦门明红堂工艺品有限公司、德华兔宝宝装饰新材股份有限公司、久盛地板有限公司、山东农业大学、四川农业大学、西北农林科技大学、西南林业大学、广东省林业科学研究院
- 起草人:
- 张冉、段新芳、席恩华、虞华强、张少博、谢桂军、劳万里、由佳、王瑞、赵有科、徐金梅、李晓玲、安鑫、楚杰、汤正捷、马海军、黄灿、沈娟霞、晁久
- 出版信息:
- 页数:12页 | 字数:20 千字 | 开本: 大16开
推荐标准
- LS/T 1814-2018 粮食电子地图 地理要素 2018-01-08
- GB/T 18789.2-2016 信息技术 自动柜员机通用规范 第2部分:安全 2016-10-13
- GB/T 23947.3-2023 无机化工产品中砷测定的通用方法 第3部分:原子荧光光谱法 2023-11-27
- GB/T 39829-2021 刀库和自动交换装置 可靠性试验方法 2021-03-09
- YS/T 239.5-2010 三硫化二锑化学分析方法 第5部分:砷量的测定 砷钼蓝分光光度法 2010-11-22
- GB/T 15146.6-2009 反应堆外易裂变材料的核临界安全 第6部分:硼硅酸盐玻璃拉希环及其应用准则 2009-09-30
- YY 0897-2013 耳鼻喉射频消融设备 2013-10-21
- GB/T 1932-1991 木材干缩性测定方法 1991-05-03
- GB/T 19292.1-2003 金属和合金的腐蚀 大气腐蚀性 分类 2003-09-12
- GB/T 36857-2018 引进马铃薯种质资源检验检疫操作规程 2018-09-17
相似标准推荐
更多>- 1 GB/T 14048.3-2017 低压开关设备和控制设备 第3部分:开关、隔离器、隔离开关及熔断器组合电器
- 2 GB 9689-1988 食品包装用聚苯乙烯成型品卫生标准
- 3 FZ/T 01041-1995 绒毛织物绒毛长度和绒毛高度的测定
- 4 GB/T 45987-2025 信息技术 系统间的远程通信和信息交换 局域网和城域网 特定要求 用于可靠性的帧复制和消除
- 5 GB/T 11894-1989 水质 总氮的测定 碱性过硫酸钾消解紫外分光光度法
- 6 YY/T 0119.3-2014 脊柱植入物 脊柱内固定系统部件 第3部分:金属脊柱板
- 7 GB/T 12465-2002 管路松套补偿接头
- 8 GB/T 34643-2017 烧结金属多孔材料 气体过滤性能的测定
- 9 XB/T 617.5-2014 钕铁硼合金化学分析方法 第5部分:锆、铌、钼、钨和钛量的测定 电感耦合等离子体原子发射光谱法
- 10 GB/T 20984-2007 信息安全技术 信息安全风险评估规范

关闭预览
