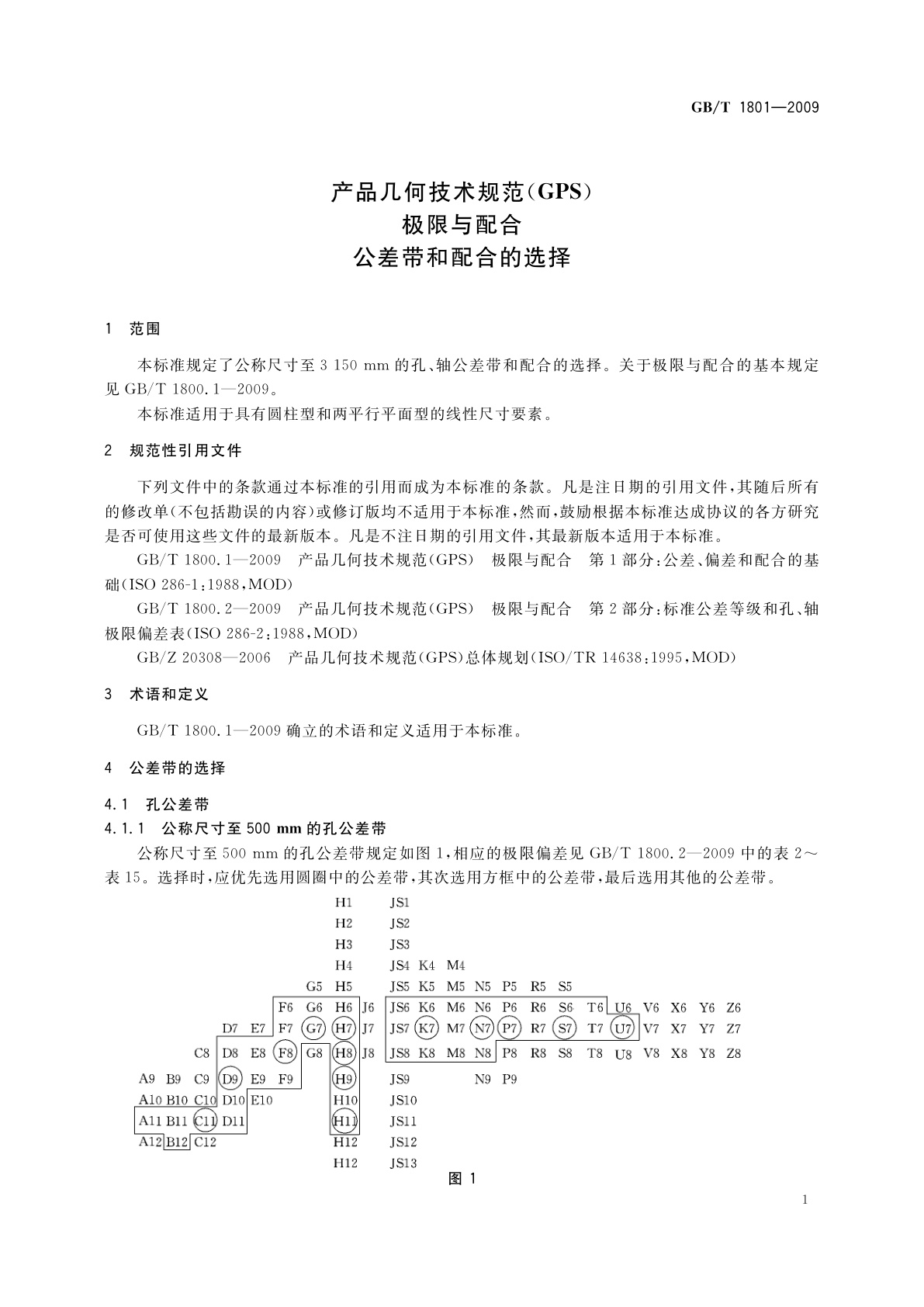
GB/T 1801-2009 产品几何技术规范(GPS) 极限与配合 公差带和配合的选择
GB/T 1801-2009 Geometrical Product Specifications (GPS)—Limits and fits—Selection of tolerance zones and fits
国家标准
中文简体
被代替
页数:20页
|
格式:PDF
基本信息
标准号
GB/T 1801-2009
相关服务
仅限个人学习交流使用
标准类型
国家标准
标准状态
被代替
中国标准分类号(CCS)
J04 产品几何技术规范(GPS) 极限与配合 公差带和配合的选择
国际标准分类号(ICS)
17.040.10
发布日期
2009-03-16
实施日期
2009-11-01
发布单位/组织
中华人民共和国国家质量监督检验检疫总局、中国国家标准化管理委员会
归口单位
全国产品尺寸和几何技术规范标准化技术委员会
适用范围
-
发布历史
-
2000-03
-
2009-11
文前页预览
免费预览已结束,剩余部分可下载查看
研制信息
- 起草单位:
- 中机生产力促进中心、浙江亚太机电股份有限公司、中原工学院、西安交通大学、郑州大学
- 起草人:
- 李晓沛、赵则祥、施瑞康、赵卓贤、张琳娜、乔雪涛
- 出版信息:
- 页数:20页 | 字数:28 千字 | 开本: 大16开
推荐标准
- LB/T 075-2019 文明旅游示范单位要求与评价 2019-03-25
- GB/T 12843-1991 半导体集成电路 微处理器及外围接口电路电参数测试方法的基本原理 1991-04-28
- GB/T 4698.5-1996 海绵钛、钛及钛合金化学分析方法 硫氰酸盐分光光度法测定钼量 1996-11-04
- GB/T 23656-2016 橡胶配合剂 沉淀水合二氧化硅比表面积的测定 CTAB法 2016-10-13
- GB/T 18114.6-2010 稀土精矿化学分析方法 第6部分:二氧化硅量的测定 2011-01-14
- GB/T 6609.2-2022 氧化铝化学分析方法和物理性能测定方法 第2部分:300 ℃和1 000 ℃质量损失的测定 2022-03-09
- GB/T 13580.11-1992 大气降水中铵盐的测定 1992-06-20
- GB 1886.76-2015 食品安全国家标准 食品添加剂 姜黄素 2015-11-13
- YC/T 521-2014 雪茄烟名称编制规则 2014-12-24
- GB/T 35565-2017 木质活性炭试验方法 甲醛吸附率的测定 2017-12-29
相似标准推荐
更多>- 1 GB/T 24619-2009 曲线齿同步带传动
- 2 GB/T 42136-2022 智能制造 远程运维系统通用要求
- 3 GB/T 3883.302-2021 手持式、可移式电动工具和园林工具的安全 第302部分:可移式台锯的专用要求
- 4 GB/T 12775-1991 电子设备用圆片型瓷介预调可变电容器总规范
- 5 GB/T 15506-1995 水质 钡的测定 原子吸收分光光度法
- 6 GB 5009.227-2016 食品安全国家标准 食品中过氧化值的测定
- 7 FZ/T 13022-2009 竹浆粘胶纤维本色布
- 8 GB/T 5009.59-2003 食品包装用聚苯乙烯树脂卫生标准的分析方法
- 9 GB 1886.61-2015 食品安全国家标准 食品添加剂 红花黄
- 10 GB/T 31876-2015 基于ebXML的销售数据报告

关闭预览
