GB/T 17628-2008 信息技术 开放式edi参考模型
GB/T 17628-2008 Information technology—Open-edi reference model
国家标准
中文简体
现行
页数:36页
|
格式:PDF
基本信息
标准号
GB/T 17628-2008
相关服务
仅限个人学习交流使用
标准类型
国家标准
标准状态
现行
中国标准分类号(CCS)
L67 信息技术 开放式edi参考模型
国际标准分类号(ICS)
35.240.60
发布日期
2008-04-11
实施日期
2008-09-01
发布单位/组织
中华人民共和国国家质量监督检验检疫总局、中国国家标准化管理委员会
归口单位
全国信息技术标准化技术委员会
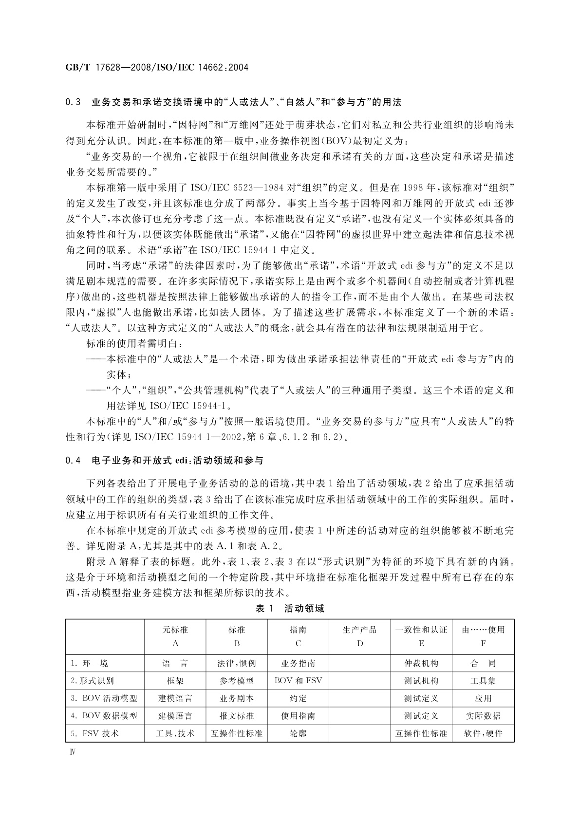
适用范围
-
发布历史
-
1999-08
-
2008-09
文前页预览
免费预览已结束,剩余部分可下载查看
研制信息
- 起草单位:
- 中国标准化研究院、成都市标准化研究所
- 起草人:
- 徐成华、张荫芬、刘碧松、魏宏、林希、张艳琦
- 出版信息:
- 页数:36页 | 字数:60 千字 | 开本: 大16开
推荐标准
- MT/T 318.1-1997 煤矿用输送带机械接头 技术条件 1997-11-10
- GB/T 14662-1993 冲模技术条件 1993-10-16
- GB/T 26249-2010 电子工业用气体 硒化氢 2011-01-14
- FZ/T 43005-2011 柞蚕绢丝 2011-05-18
- GA/T 1048.2-2013 标准汉译英要求 第2部分:标准名称 2013-01-31
- GB 7793-2025 中小学校教室采光和照明卫生标准 2025-10-05
- GB/T 18624-2007 地理标志产品 水井坊酒 2007-09-19
- GB/T 5169.39-2015 电工电子产品着火危险试验 第39部分:燃烧流的毒性 试验结果的使用和说明 2015-10-09
- GB/T 3810.5-2006 陶瓷砖试验方法 第5部分:用恢复系数确定砖的抗冲击性 2006-02-07
- NB/T 10522.2-2021 矿用自动控制防水闸门 第2部分:电液控制系统 2021-01-07
相似标准推荐
更多>- 1 GB 3915-1998 工业用苯乙烯
- 2 YC/Z 290-2009 烟草行业农业标准体系
- 3 GB/T 16484.22-2009 氯化稀土、碳酸轻稀土化学分析方法 第22部分:氧化锌量的测定 火焰原子吸收光谱法
- 4 GB 14883.1-2016 食品安全国家标准 食品中放射性物质检验 总则
- 5 GB/T 223.91-2021 钢铁及合金 铜含量的测定 2,2′-联喹啉分光光度法
- 6 GB/T 36214.1-2018 塑料 体积排除色谱法测定聚合物的平均分子量和分子量分布 第1部分:通则
- 7 LB/T 080-2020 旅游信息资源交换系统设计规范
- 8 GB/T 5296.4-2012 消费品使用说明 第4部分:纺织品和服装
- 9 GB/T 7267-2003 电力系统二次回路控制、保护屏及柜基本尺寸系列
- 10 GB/T 14733.6-1993 电信术语 空间无线电通信

关闭预览
