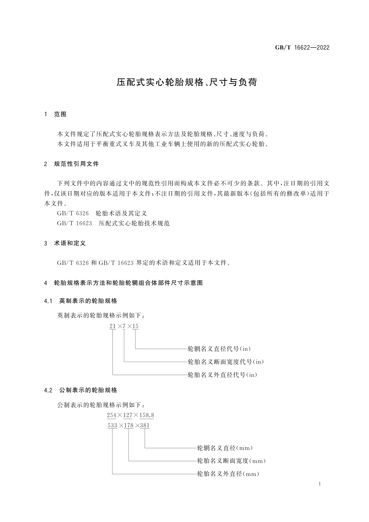
GB/T 16622-2022 压配式实心轮胎规格、尺寸与负荷
GB/T 16622-2022 Size designation,dimensions and load capacity for pressed-on solid tyres
国家标准
中文简体
现行
页数:20页
|
格式:PDF
基本信息
标准号
GB/T 16622-2022
相关服务
仅限个人学习交流使用
标准类型
国家标准
标准状态
现行
中国标准分类号(CCS)
G41 压配式实心轮胎规格、尺寸与负荷
国际标准分类号(ICS)
83.160.99
发布日期
2022-10-12
实施日期
2022-10-12
发布单位/组织
国家市场监督管理总局、国家标准化管理委员会
归口单位
全国轮胎轮辋标准化技术委员会(SAC/TC 19)
适用范围
-
发布历史
-
1997-05
-
2009-12
-
2022-10
文前页预览
免费预览已结束,剩余部分可下载查看
研制信息
- 起草单位:
- 中策橡胶集团股份有限公司、贵州轮胎股份有限公司、厦门正新橡胶工业有限公司、山东毅狮迈特种轮胎股份有限公司、徐州徐轮橡胶有限公司、山东玲珑轮胎股份有限公司、天津市万达轮胎集团有限公司、赛轮集团股份有限公司、北京橡胶工业研究设计院有限公司、浙江富铭科技股份有限公司、江苏东昊橡胶有限公司、米其林(中国)投资有限公司
- 起草人:
- 郑斌、巫涛、韦昌交、陈建明、杨邦伟、睢安全、陈少梅、于振江、程莉、徐丽红、牟守勇、王以余、徐建雄、汪辉、王克先、郑蕊、李淑环、李苗苗
- 出版信息:
- 页数:20页 | 字数:36 千字 | 开本: 大16开
推荐标准
- GB/T 23754-2019 铅酸蓄电池槽、盖 2019-12-10
- GB/T 1602-2001 农药熔点测定方法 2001-07-13
- GB/T 13400.2-2009 网络计划技术 第2部分:网络图画法的一般规定 2009-05-06
- GB/T 30595-2014 挤塑聚苯板(XPS)薄抹灰外墙外保温系统材料 2014-06-09
- GB/T 3227-2008 螺栓螺母用装配工具 机动套筒工具的传动四方 2008-07-09
- GB/T 36148.3-2022 船舶与海上技术 海上环境保护 围油栏 第3部分:端部连接器 2022-10-12
- GB/T 9414.9-2017 维修性 第9部分:维修和维修保障 2017-12-29
- GA/T 1583-2019 法庭科学 汉族青少年骨龄鉴定技术规程 2019-08-29
- GB/T 4324.17-2012 钨化学分析方法 第17部分:钠量的测定 火焰原子吸收光谱法 2012-12-31
- GB/T 6609.7-2004 氧化铝化学分析方法和物理性能测定方法 二安替吡啉甲烷光度法测定二氧化钛含量 2004-02-05
相似标准推荐
更多>- 1 GB/T 18430.2-2016 蒸气压缩循环冷水(热泵)机组 第2部分:户用及类似用途的冷水(热泵)机组
- 2 GB/T 2039-2012 金属材料 单轴拉伸蠕变试验方法
- 3 GB/T 6626.4-1986 释汞吸气剂性能测试方法 释汞吸气剂压粉牢固度的检测方法
- 4 GB/T 14048.22-2017 低压开关设备和控制设备 第7-4部分:辅助器件 铜导体的PCB接线端子排
- 5 GA/T 1637-2019 法庭科学 血液中甲磺隆等四种磺酰脲类除草剂检验 液相色谱和液相色谱-质谱法
- 6 YS/T 587.8-2006 炭阳极用煅后石油焦检测方法 第8部分:空气反应性的测定
- 7 GB/T 42207.5-2022 电子设备用连接器 产品要求 矩形连接器 第5部分:额定电压直流250 V额定电流30 A卡扣锁紧可重复接线电源连接器详细规范
- 8 GB 12021.7-2005 彩色电视广播接收机能效限定值及节能评价值
- 9 GB/T 9505-1998 蒸散型钡吸气剂
- 10 YC/T 224-2007 卷烟用瓦楞纸箱

关闭预览
