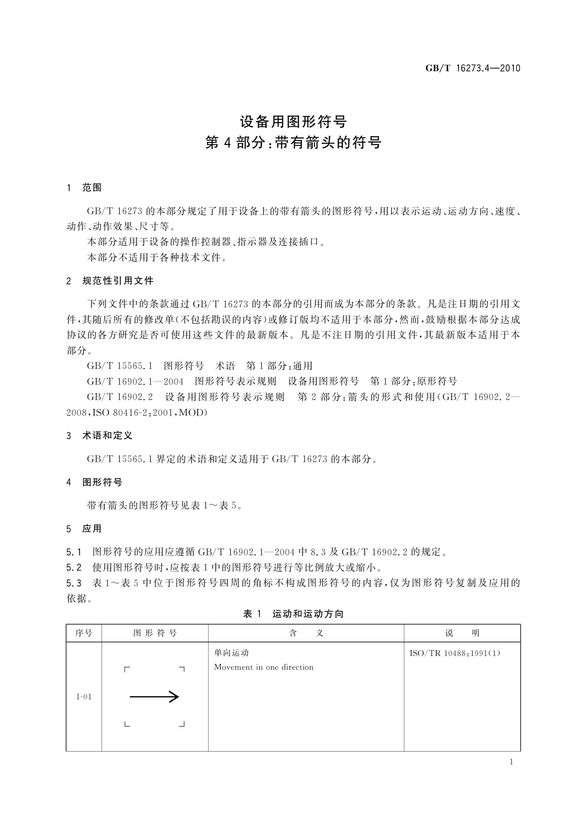
GB/T 16273.4-2010 设备用图形符号 第4部分:带有箭头的符号
GB/T 16273.4-2010 Graphical symbols for use on equipment—Part 4:Symbols incorporating arrows
国家标准
中文简体
现行
页数:36页
|
格式:PDF
基本信息
标准号
GB/T 16273.4-2010
相关服务
仅限个人学习交流使用
标准类型
国家标准
标准状态
现行
中国标准分类号(CCS)
A22 设备用图形符号 第4部分:带有箭头的符号
国际标准分类号(ICS)
01.080.20
发布日期
2011-01-10
实施日期
2011-07-01
发布单位/组织
中华人民共和国国家质量监督检验检疫总局、中国国家标准化管理委员会
归口单位
全国图形符号标准化技术委员会(SAC/TC 59)
适用范围
-
发布历史
-
2001-09
-
2011-07
文前页预览
免费预览已结束,剩余部分可下载查看
研制信息
- 起草单位:
- 中国标准化研究院、机械科学研究总院、中机生产力促进中心
- 起草人:
- 张亮、白殿一、强毅、郭汀、邹传瑜、陈永权
- 出版信息:
- 页数:36页 | 字数:58 千字 | 开本: 大16开
推荐标准
- GB/T 26802.2-2017 工业控制计算机系统 通用规范 第2部分:工业控制计算机的安全要求 2017-12-29
- JJF 1548-2015 楔形塞尺校准规范 2015-08-24
- JJF 1245.3-2010 安装式电能表型式评价大纲 特殊要求 静止式有功电能表(0.2S、0.5S、1和2级) 2010-03-02
- GB/T 7789-1987 船舶防污漆防污性能动态试验方法 1987-05-25
- GB/T 17988-2024 食具消毒柜性能要求和试验方法 2024-08-23
- GB/T 17980.13-2000 农药 田间药效试验准则(一)杀虫剂防治十字花科蔬菜的鳞翅目幼虫 2000-02-01
- GB/T 21226-2007 半导体变流器 变流联结的标识代号 2007-12-03
- JJG 1056-2010 高静水压下20 Hz~3.15 kHz标准水听器(耦合腔互易法) 2010-03-02
- JJG 2076-1990 电感计量器具 1990-09-21
- GB/T 20836-2007 高压直流输电用油浸式平波电抗器 2007-01-16
相似标准推荐
更多>- 1 GB/T 18114.11-2010 稀土精矿化学分析方法 第11部分:氟量的测定 EDTA滴定法
- 2 LY/T 1619-2017 园林机械 以汽油机为动力的手持式绿篱修剪机
- 3 GA/T 1722-2020 居民身份网络认证 整体技术框架
- 4 GB/T 14926.31-2001 实验动物 大鼠细小病毒(KRV和H-1株)检测方法
- 5 GB/T 37517-2019 动植物油脂 脉冲核磁共振法测定固体脂肪含量 间接法
- 6 GB/T 17626.11-2023 电磁兼容 试验和测量技术 第11部分:对每相输入电流小于或等于16 A设备的电压暂降、短时中断和电压变化抗扰度试验
- 7 GB 21668-2025 危险货物运输车辆安全技术条件
- 8 GB/T 35889-2018 眼线液(膏)
- 9 GB/T 21561.2-2008 轨道交通 机车车辆受电弓特性和试验 第2部分:地铁与轻轨车辆受电弓
- 10 YS/T 441.3-2014 有色金属平衡管理规范 第3部分:锌选矿冶炼

关闭预览
