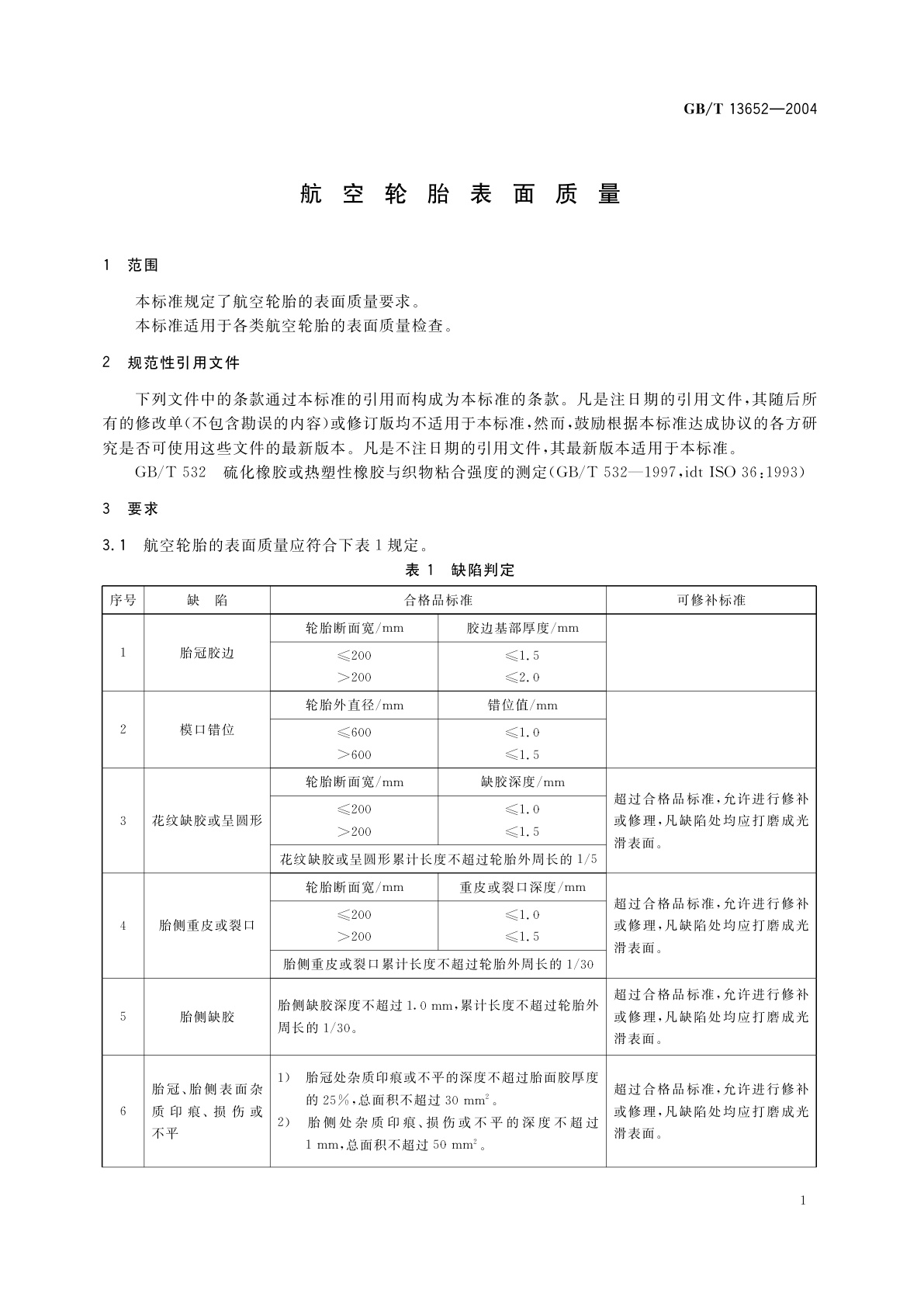
GB/T 13652-2004 航空轮胎表面质量
GB/T 13652-2004 Surface quality of aircraft tires
国家标准
中文简体
被代替
页数:8页
|
格式:PDF
基本信息
标准号
GB/T 13652-2004
相关服务
仅限个人学习交流使用
标准类型
国家标准
标准状态
被代替
中国标准分类号(CCS)
G41 航空轮胎表面质量
国际标准分类号(ICS)
83.160.20
发布日期
2004-03-15
实施日期
2004-12-01
发布单位/组织
中华人民共和国国家质量监督检验检疫总局、中国国家标准化管理委员会
归口单位
全国航空轮胎标准化分技术委员会
适用范围
-
发布历史
-
2004-12
文前页预览
免费预览已结束,剩余部分可下载查看
研制信息
- 起草单位:
- 中橡集团曙光橡胶工业研究设计院 、沈阳第三橡胶厂、银川中策(长城)橡胶有限公司
- 起草人:
- 苏荣文、盛保信、王健、马建国
- 出版信息:
- 页数:8页 | 字数:9 千字 | 开本: 大16开
推荐标准
- GB/T 19913-2005 铸铁采暖散热器 2005-10-26
- DZ/T 0196.4-1997 测井仪通用技术条件人工核测井仪 1998-02-23
- GB/T 43495-2023 轮胎用射频识别(RFID)电子标签应用分类 2023-12-28
- GB/T 43740-2024 原子重力仪性能要求和测试方法 2024-03-15
- HY/T 0331-2022 绿潮生态调查与监测技术规范 2022-02-18
- GB/T 37961-2019 信息技术服务 服务基本要求 2019-08-30
- GB/T 39336-2020 沿空留巷高水材料巷旁袋式充填技术要求 2020-11-19
- WS/T 94-1996 尿中铜的石墨炉原子吸收光谱测定方法 1997-01-11
- GB/T 17313-2009 袋成型-充填-封口机通用技术条件 2009-11-15
- GB/T 43375-2023 空间数据与信息传输系统 封装包协议 2023-11-27
相似标准推荐
更多>- 1 WS/T 500.5-2016 电子病历共享文档规范 第5部分:中药处方
- 2 GB 9548-1999 甲基对硫磷原药
- 3 GB/T 22228-2008 工业用化学品 固体及液体的蒸气压在10 -1 Pa至10 5 Pa范围内的测定 静态法
- 4 JJF 1513-2015 催化燃烧式甲烷测定器制造计量器具许可考核必备条件
- 5 GB 28323-2012 食品安全国家标准 食品添加剂 乙酸香茅酯
- 6 GB/T 17603-2017 光解性塑料户外暴露试验方法
- 7 GB/T 46091-2025 船舶和海上技术 救生设备及装置的虚拟现实和仿真训练系统
- 8 GB/T 18932.11-2002 蜂蜜中钾、磷、铁、钙、锌、铝、钠、镁、硼、锰、铜、钡、钛、钒、镍、钴、铬含量的测定方法 电感耦合等离子体原子发射光谱(ICP-AES)法
- 9 GB/T 34056-2017 电子商务信用 网络零售信用评价指标体系
- 10 GB/T 32660.1-2016 金属材料 韦氏硬度试验 第1部分:试验方法

关闭预览
