GB/T 12940-2023 银石墨电触头技术条件
GB/T 12940-2023 Technical specification for silver-graphite electrical contacts
国家标准
中文简体
现行
页数:16页
|
格式:PDF
基本信息
标准号
GB/T 12940-2023
相关服务
仅限个人学习交流使用
标准类型
国家标准
标准状态
现行
中国标准分类号(CCS)
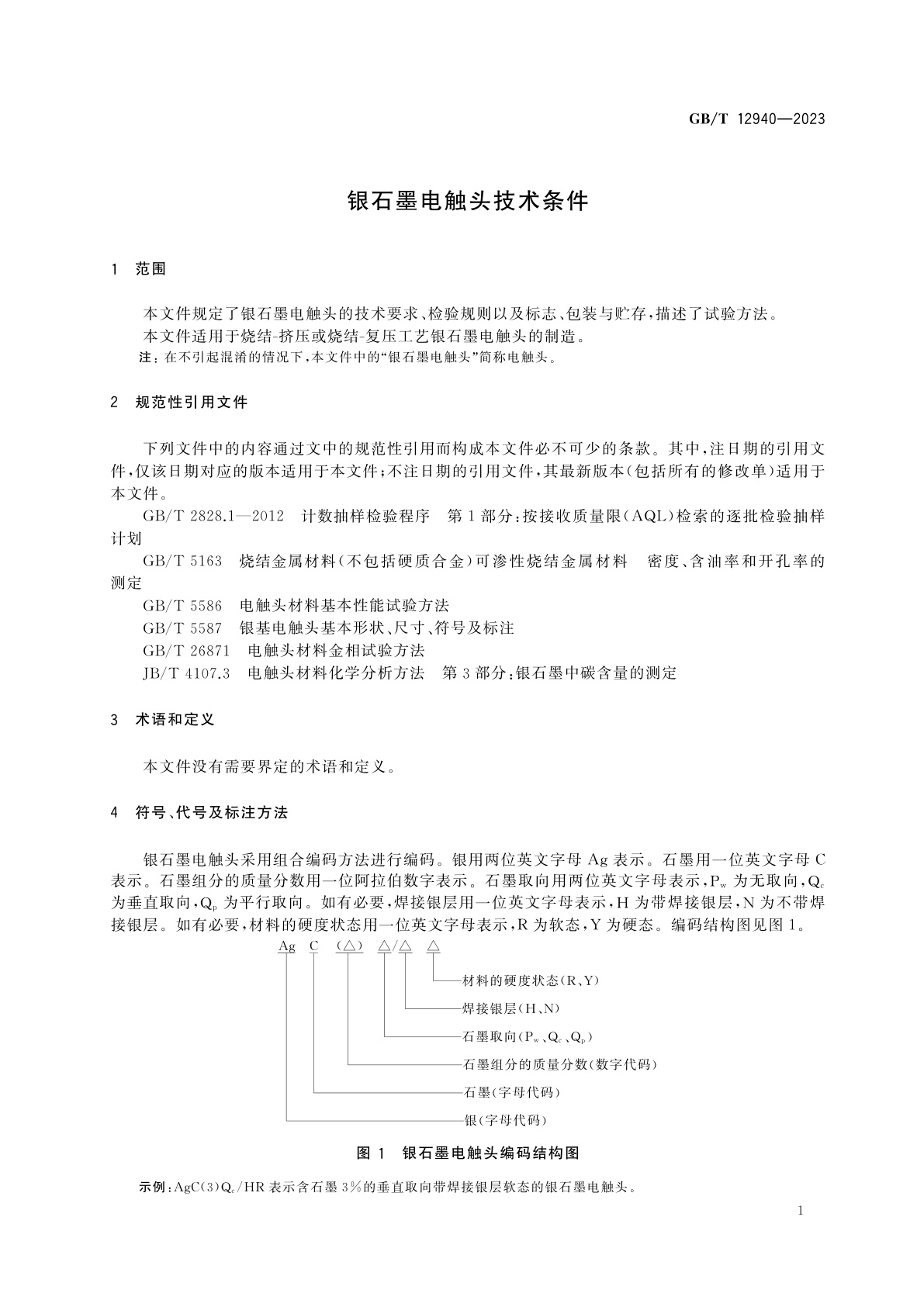
K14 银石墨电触头技术条件
国际标准分类号(ICS)
29.120.99
发布日期
2023-11-27
实施日期
2024-06-01
发布单位/组织
国家市场监督管理总局、国家标准化管理委员会
归口单位
全国电工合金标准化技术委员会(SAC/TC 228)
适用范围
-
发布历史
-
2008-12
-
2024-06
文前页预览
免费预览已结束,剩余部分可下载查看
研制信息
- 起草单位:
- 温州中希电工合金有限公司、安徽鑫瑞新材料有限公司、河北工业大学、浙江松发复合新材料有限公司、浙江福达合金材料科技有限公司、桂林金格电工电子材料科技有限公司、苏州市希尔孚新材料股份有限公司、温州聚星科技股份有限公司、浙江省冶金研究院有限公司、桂林电器科学研究院有限公司、温州宏丰电工合金股份有限公司、陕西斯瑞新材料股份有限公司、河南科丰新材料有限公司、三友联众集团股份有限公司、温州银宇合金有限公司、中国南方电网有限责任公司超高压输电公司、宁波电工合金材料有限公司、郑州市豪诺焊接材料有限公司、佛山市诺普材料科技有限公司、国网智能电网研究院有限公司、浙江至信新材料股份有限公司、瑞安市银通电器有限公司、乐清市长虹电工合金材料有限公司、美泰乐电工(苏州)有限公司、昆明理工大学
- 起草人:
- 冯如信、张晓辉、王景芹、赵成威、柏小平、蒋德志、杨玉才、黄光临、余贤旺、赵浩融、崔得锋、吴新合、张航、张国顺、康如喜、郑财威、方苏、张顺乐、王海彬、王永业、丁一、楼文浪、戴仲、周勇、阳浩、周晓龙、蒋义斌、闫琳、刘晗、王小军、韦明邑
- 出版信息:
- 页数:16页 | 字数:23 千字 | 开本: 大16开
推荐标准
- YC/T 276-2008 烟用材料供应企业质量信用等级评价体系 2008-12-23
- YS/T 105.2-2004 锡、锑冶炼企业产品能耗 第2部分:锑冶炼企业产品能耗 2004-06-17
- GA 374-2019 电子防盗锁 2019-03-01
- GB/T 29261.4-2012 信息技术 自动识别和数据采集技术 词汇 第4部分:无线电通信 2012-12-31
- GB/T 33409-2016 β-半乳糖苷酶活性检测方法 分光光度法 2016-12-30
- SB/T 10896-2012 结构木材 加压法阻燃处理 2013-01-04
- GB/T 8081-1999 天然生胶 标准橡胶规格 1999-08-11
- GB/T 41056-2021 全断面隧道掘进机 双护盾岩石隧道掘进机 2021-12-31
- GB/T 39915-2021 动物饲养场防疫准则 2021-04-30
- GB/T 17024-1997 半导体器件 集成电路 第2部分:数字集成电路 第三篇HCMOS数字集成电路54/74HC、54/74HCT、54/74HCU系列空白详细规范 1997-10-07
相似标准推荐
更多>- 1 GB/T 44805.1-2024 数字化电气文件编制 第1部分:交互式故障诊断手册
- 2 GB/T 328.7-2007 建筑防水卷材试验方法 第7部分:高分子防水卷材 长度、宽度、平直度和平整度
- 3 GB/T 43463-2023 微电网群运行控制要求
- 4 GB/T 21202-2007 数字式多功能黑白静电复印(打印)设备
- 5 JJF 2218-2025 尿动力分析仪校准规范
- 6 GB/T 33319-2016 塑料 聚乙烯(PE)透气膜专用料
- 7 GB/T 44919-2024 微机电系统(MEMS)技术 薄膜力学性能的鼓胀试验方法
- 8 GB/T 35679-2017 固体材料微波频段使用波导装置的电磁参数测量方法
- 9 YS/T 3046-2024 黄金行业数字化车间 通用要求
- 10 GB/T 20127.7-2006 钢铁及合金 痕量元素的测定 第7部分:示波极谱法测定铅含量

关闭预览
