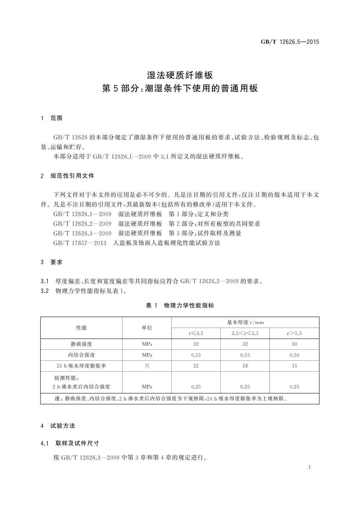
GB/T 12626.5-2015 湿法硬质纤维板 第5部分:潮湿条件下使用的普通用板
GB/T 12626.5-2015 Hard fibreboard—Part 5:General purpose boards for use in humid conditions
国家标准
中文简体
现行
页数:8页
|
格式:PDF
基本信息
标准号
GB/T 12626.5-2015
相关服务
仅限个人学习交流使用
标准类型
国家标准
标准状态
现行
中国标准分类号(CCS)
B70 湿法硬质纤维板 第5部分:潮湿条件下使用的普通用板
国际标准分类号(ICS)
79.060.20
发布日期
2015-07-03
实施日期
2015-11-02
发布单位/组织
中华人民共和国国家质量监督检验检疫总局、中国国家标准化管理委员会
归口单位
全国人造板标准化技术委员会(SAC/TC 198)
适用范围
-
发布历史
-
2015-11
文前页预览
免费预览已结束,剩余部分可下载查看
研制信息
- 起草单位:
- 中国林业科学研究院木材工业研究所、新乡市鑫泰隆木业有限公司、敦化丹峰林业纤维板有限责任公司、黑龙江省伊春市友好纤维板厂
- 起草人:
- 杨帆、曲岩春、王维新、戚世军、潘王林、王波、刘希林
- 出版信息:
- 页数:8页 | 字数:7 千字 | 开本: 大16开
推荐标准
- GB/T 41123.3-2021 无损检测 工业射线计算机层析成像检测 第3部分:验证 2021-12-31
- GB/T 6900.11-1986 粘土、高铝质耐火材料化学分析方法 钼蓝光度法测定五氧化二磷量 1986-09-16
- GB/T 39376-2020 皮革 抽样 批样抽样数量 2020-11-19
- GB/T 3316-1982 内燃机车功率确定方法 1982-12-24
- GA 293-2012 警用防弹头盔及面罩 2012-12-26
- GB 1886.247-2016 食品安全国家标准 食品添加剂 碳酸氢钾 2016-08-31
- GB/T 21196.4-2007 纺织品 马丁代尔法织物耐磨性的测定 第4部分:外观变化的评定 2007-11-12
- TY/T 3501.1-2024 高山滑雪板性能测定 第1部分:弹性 2024-07-05
- GB/T 1965-1996 多孔陶瓷弯曲强度试验方法 1996-09-13
- GB/T 17213.8-1998 工业过程控制阀 第8部分:噪声的考虑 第1节:实验室内测量空气动力流流经控制阀产生的噪声 1998-01-21
相似标准推荐
更多>- 1 GB/T 14996-2010 高温合金冷轧板
- 2 GB/T 21190-2007 纸、纸板和瓦楞纸板 压力试验仪的描述与校准
- 3 GB 15066-2004 不锈钢压力锅
- 4 GB/T 17645.25-2008 工业自动化系统与集成 零件库 第25部分:逻辑资源:带聚合值和显式内容的供应商库逻辑模型
- 5 JJF 2210-2025 取水计量数据质量控制技术规范
- 6 GB/T 5643.1-1985 扩口式隔壁直通管接头
- 7 LS/T 1708.2-2004 粮食信息分类与编码 粮食加工 第2部分:技术经济指标分类与代码
- 8 GB/T 43316.4-2023 塑料 耐环境应力开裂(ESC)的测定 第4部分:球压或针压法
- 9 GA/T 2061-2023 法庭科学 毛发中甲卡西酮等7种卡西酮类物质检验 液相色谱-质谱法
- 10 GB/T 12798-1991 磁性氧化物或铁粉制成的轴向引线磁芯

关闭预览
