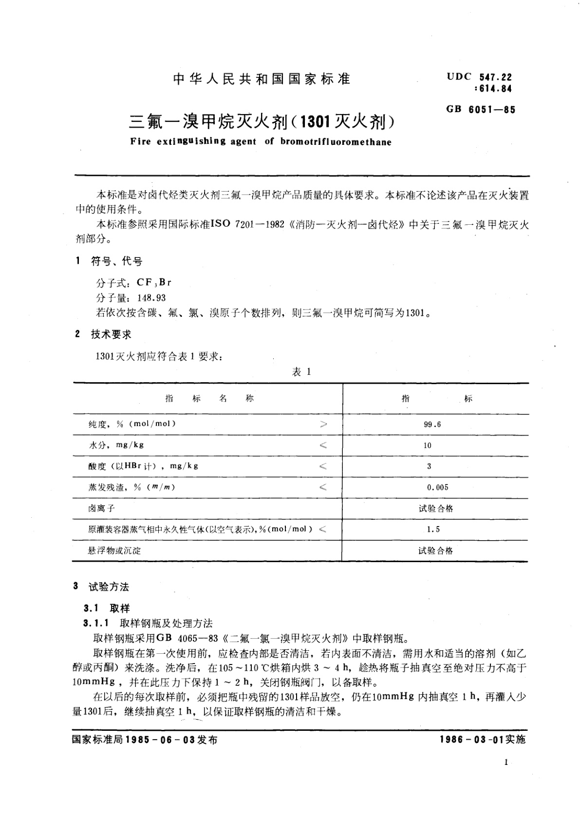
GB 6051-1985 三氟一溴甲烷灭火剂(1301灭火剂)
GB 6051-1985 Fire extinguishing agent of bromotrifluoromethane
国家标准
中文简体
现行
页数:12页
|
格式:PDF
基本信息
标准号
GB 6051-1985
相关服务
仅限个人学习交流使用
标准类型
国家标准
标准状态
现行
中国标准分类号(CCS)
C84 三氟一溴甲烷灭火剂(1301灭火剂)
国际标准分类号(ICS)
13.220.30
发布日期
1985-06-03
实施日期
1986-03-01
发布单位/组织
国家标准局
归口单位
公安部天津消防科学研究所
适用范围
-
发布历史
-
1986-03
文前页预览
免费预览已结束,剩余部分可下载查看
研制信息
- 起草单位:
- 公安部天津消防科学研究所
- 起草人:
- 彭承欣、陈玉潜
- 出版信息:
- 页数:12页 | 字数:13 千字 | 开本: 大16开
推荐标准
- GB/T 24498-2025 建筑门窗、幕墙用密封胶条 2025-01-24
- GB/T 12690.2-2002 稀土金属及其氧化物中非稀土杂质化学分析方法 重量法测定稀土氧化物中灼减量 2002-11-19
- NY/T 517-2002 青香蕉 2002-08-27
- GB/T 30385-2013 香辛料和调味品 挥发油含量的测定 2013-12-31
- GB/T 29097-2012 道路交通管理数据字典 交通网络 2012-12-31
- NB/T 10522.1-2021 矿用自动控制防水闸门 第1部分:机械装置 2021-01-07
- GB/T 32081-2015 船舶与海上技术救生艇筏和救助艇用救生属具 2015-10-09
- GB/T 43775-2024 轨道交通 机车车辆变流设备 市域铁路和城轨交通车辆辅助变流器 2024-03-15
- GB/T 5511-2008 谷物和豆类 氮含量测定和粗蛋白质含量计算 凯氏法 2008-08-22
- NY/T 207-1992 长江中下游棉花生产技术规程 1992-05-22
相似标准推荐
更多>- 1 GB/T 17888.4-2008 机械安全 进入机械的固定设施 第4部分:固定式直梯
- 2 JJF 1381-2012 原棉水分测定仪型式评价大纲
- 3 GB/T 40199-2021 城市园林废弃物资源回收和深加工技术要求
- 4 GB 4793.5-2001 测量、控制及实验室用电气设备的安全 电工测量和试验用手持探头的特殊要求
- 5 GB/T 29614-2021 硫化橡胶 多环芳烃含量的测定
- 6 YS/T 834-2012 废铂重整催化剂烧失率的测定方法
- 7 GB/T 14598.151-2012 量度继电器和保护装置 第151部分:过/欠电流保护功能要求
- 8 GA/T 2082-2023 法庭科学 纤维检验 显微分光光度法
- 9 GB/T 13145-1991 机械式冷藏集装箱 堆场技术管理要求
- 10 GB/T 21050-2007 信息安全技术 网络交换机安全技术要求(评估保证级3)

关闭预览
