GB 5226.3-2005 机械安全 机械电气设备 第11部分:电压高于1000Va.c.或1500Vd.c.但不超过36kV的高压设备的技术条件
GB 5226.3-2005 Safety of machinery—Electrical equipment of machines—Part 11:Requirements for HV equipment for voltages above 1 000 Va.c. or 1 500 Vd.c. and not exceeding 36 kV
国家标准
中文简体
现行
页数:44页
|
格式:PDF
基本信息
标准号
GB 5226.3-2005
相关服务
仅限个人学习交流使用
标准类型
国家标准
标准状态
现行
中国标准分类号(CCS)
J09 机械安全 机械电气设备 第11部分:电压高于1000Va.c.或1500Vd.c.但不超过36kV的高压设备的技术条件
国际标准分类号(ICS)
29.020
发布日期
2005-09-09
实施日期
2006-09-01
发布单位/组织
中华人民共和国国家质量监督检验检疫总局、中国国家标准化管理委员会
归口单位
全国工业机械电气系统标准化技术委员会(SAC/TC 231)
适用范围
-
发布历史
-
2006-09
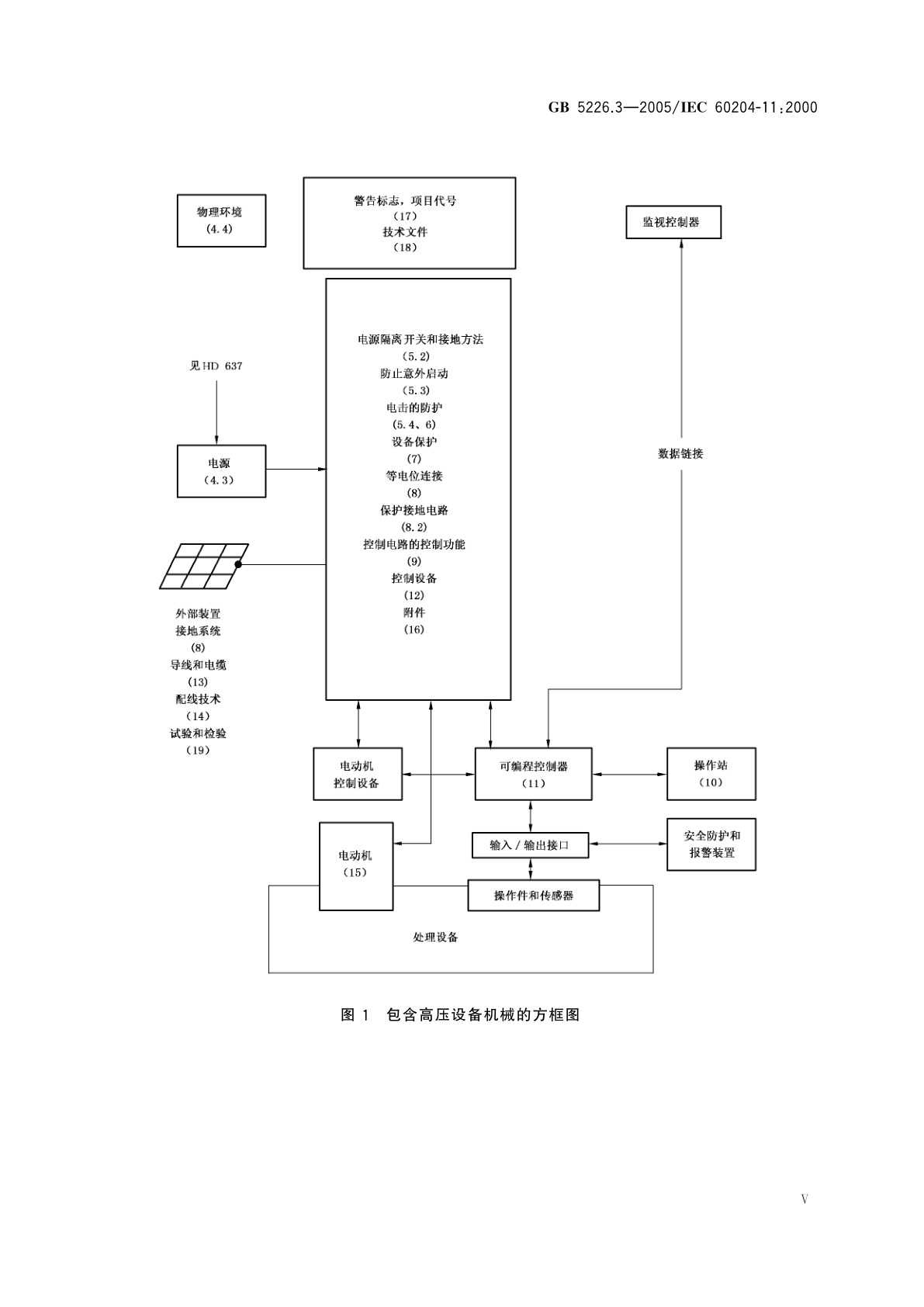
文前页预览
免费预览已结束,剩余部分可下载查看
研制信息
- 起草单位:
- 起草人:
- 薛立军、吕德增、黄平、龚道雄、刘欢
- 出版信息:
- 页数:44页 | 字数:70 千字 | 开本: 大16开
推荐标准
- JG/T 157-2004 建筑外墙用腻子 2004-02-12
- GB/T 2889.2-2020 滑动轴承 术语、定义、分类和符号 第2部分:摩擦和磨损 2020-04-28
- GB/T 22888-2021 皮革 物理和机械试验 表面涂层低温脆裂温度的测定 2021-05-21
- GB/T 41775-2022 法庭科学 爆炸物鉴定术语 2022-10-12
- GB/Z 45260-2025 标准化教育课程建设指南 绿色制造标准化 2025-02-28
- JJF 1526-2015 石油产品颜色分析仪及比色板校准规范 2015-06-15
- GB/T 3405-2025 石油苯 2025-02-28
- YS/T 3015.4-2013 载金炭化学分析方法 第4部分:铜、铁、钙和镁量的测定 电感耦合等离子体发射光谱法 2013-04-25
- GB/T 14536.16-2013 家用和类似用途电自动控制器 电起动器的特殊要求 2013-12-17
- GB/T 23815-2009 猪肉制品中植物成分定性PCR检测方法 2009-05-27
相似标准推荐
更多>- 1 GB/T 31216-2014 全价宠物食品 犬粮
- 2 GB/T 23278.3-2009 锡酸钠化学分析方法 第3部分:砷量的测定 砷锑钼蓝分光光度法
- 3 GB/T 19110-2011 缩微摄影技术 检查轮转式缩微摄影机系统性能用的测试标板
- 4 GB 29696-2013 食品安全国家标准 牛奶中阿维菌素类药物多残留的测定 高效液相色谱法
- 5 GB/T 14837.1-2014 橡胶和橡胶制品 热重分析法测定硫化胶和未硫化胶的成分 第1部分:丁二烯橡胶、乙烯-丙烯二元和三元共聚物、异丁烯-异戊二烯橡胶、异戊二烯橡胶、苯乙烯-丁二烯橡胶
- 6 GB/T 19915.4-2005 猪链球菌2型三重PCR检测方法
- 7 GB/T 3407-2010 石油混合二甲苯
- 8 JJF 1261.2-2010 房间空气调节器能源效率标识计量检测规则
- 9 GA/T 2000.19-2014 公安信息代码 第19部分:现役军人和人民武装警察申领居民身份证申请号
- 10 GB/T 622-1989 化学试剂 盐酸

关闭预览
